EN
流式同型对照抗体
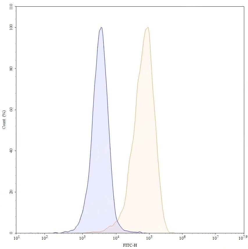
Anti-Human CD79β/CD79B Antibody (SAA0035), FITC
All
  • CatalogTD-HW431117
  • ClonalitymAb
  • Application FCM
  • Synonyms
  • 规格
    50T
  • 价格
    ¥询价
定制服务咨询
Catalog No. TD-HW431117
Species reactivity Human
Applications FCM
Host species Human
Isotype IgG1, kappa
Clone ID SAA0035
Conjugation FITC
Clonality Monoclonal
Target B-cell-specific glycoprotein B29, CD79B, B-cell antigen receptor complex-associated protein beta chain, Ig-beta, B29, Immunoglobulin-associated B29 protein, IGB, CD79b
Endotoxin level Please contact with the lab for this information.
Accession P40259
Form Liquid
Storage buffer 0.01M PBS, pH 7.4, 0.2% BSA, 0.05% Proclin 300.
Stability and Storage Store at 4°C for 12 months. Protect from light. Do not freeze.
Note For flow cytometric staining, the suggested use of this reagent is 0.5 µg per million cells in 100 µL volume. It is recommended that the reagent be titrated for optimal performance for each application. For research use only.