EN
流式同型对照抗体
Anti-Human CD50/ICAM3 Antibody (SAA1382), PE
All
TD-HW443127_1.jpg
  • CatalogTD-HW443127
  • ClonalitymAb
  • Application FCM
  • Synonyms
  • 规格
    50T
  • 价格
    ¥询价
定制服务咨询
Catalog No. TD-HW443127
Species reactivity Human
Applications FCM
Host species Mouse
Isotype IgG1
Clone ID SAA1382
Conjugation PE
Clonality Monoclonal
Target CD50, CDw50, Intercellular adhesion molecule 3, ICAM-R, ICAM3, ICAM-3
Endotoxin level Please contact with the lab for this information.
Accession P32942
Form Liquid
Storage buffer 0.01M PBS, pH 7.4, 0.2% BSA, 0.05% Proclin 300.
Stability and Storage Store at 4°C for 12 months. Protect from light. Do not freeze.
Note For flow cytometric staining, the suggested use of this reagent is 0.5 µg per million cells in 100 µL volume. It is recommended that the reagent be titrated for optimal performance for each application. For research use only.

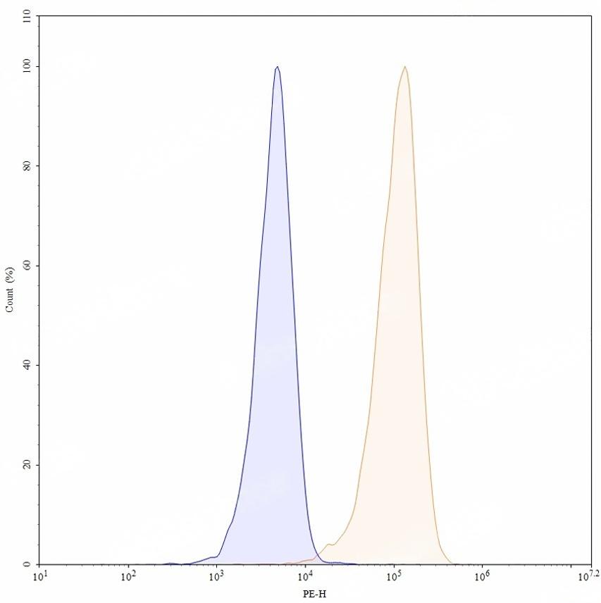
TD-HW443127_1.jpg
Flow CytoMetry
 
Flow-cytometry using PE anti-human CD50 antibody. RPMI-8226 cells were stained with an irrelevant antibody (Blue Histogram) or an PE anti-human CD50 monoclonal antibody (Catalog: TD-HW443127, Yellow Histogram) at a concentration of 5 µg/ml for 30 mins at RT. After washing, cells analysed on a NovoCyte Flow Cytometer.