EN
流式同型对照抗体
Anti-Human CD146/MUC18/MCAM Antibody (C3.19.1), APC
All
TD-HW484137_1.jpg
  • CatalogTD-HW484137
  • ClonalitymAb
  • Application FCM
  • Synonyms
  • 规格
    50T
  • 价格
    ¥询价
定制服务咨询
Catalog No. TD-HW484137
Species reactivity Human
Applications FCM
Host species Mouse
Isotype IgG2a, kappa
Clone ID C3.19.1
Conjugation APC
Clonality Monoclonal
Target CD146, Melanoma cell adhesion molecule, S-endo 1 endothelial-associated antigen, Melanoma-associated antigen A32, MUC18, MCAM, Melanoma-associated antigen MUC18, Cell surface glycoprotein MUC18, Cell surface glycoprotein P1H12
Endotoxin level Please contact with the lab for this information.
Accession P43121
Form Liquid
Storage buffer 0.01M PBS, pH 7.4, 0.2% BSA, 0.05% Proclin 300.
Stability and Storage Store at 4°C for 12 months. Protect from light. Do not freeze.
Note For flow cytometric staining, the suggested use of this reagent is 0.5 µg per million cells in 100 µL volume. It is recommended that the reagent be titrated for optimal performance for each application. For research use only.

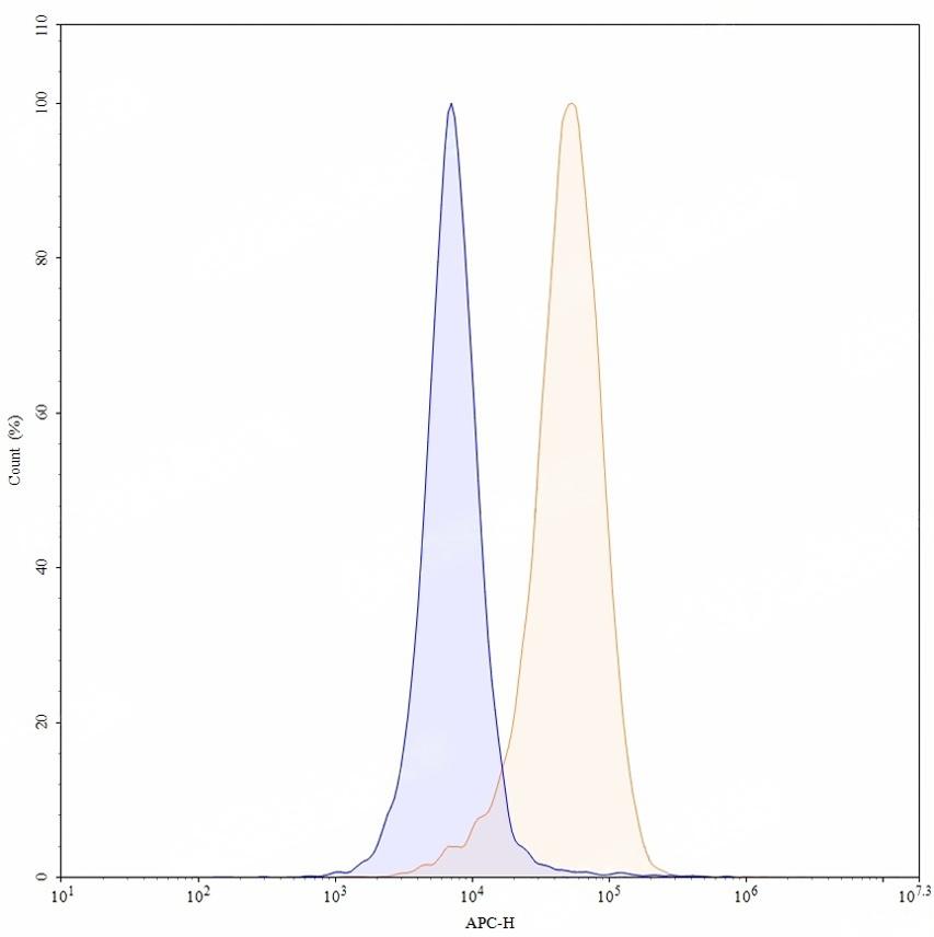
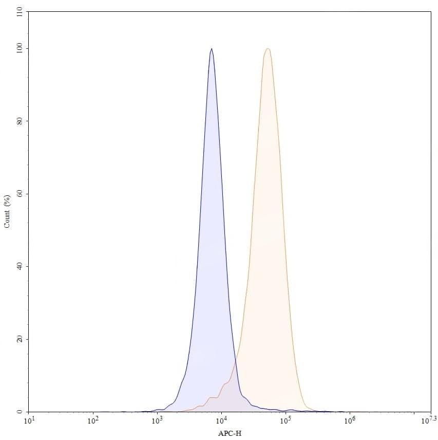
TD-HW484137_1.jpg
Flow CytoMetry
 
Flow-cytometry using APC anti-human CD146 antibody. Hela cells were stained with an irrelevant antibody (Blue Histogram) or an APC anti-human CD146 monoclonal antibody (Catalog: TD-HW484137, Yellow Histogram) at a concentration of 5 µg/ml for 30 mins at RT. After washing, and cells analysed on a NovoCyte Flow Cytometer.