EN
流式同型对照抗体
Anti-Human CD66c/CEACAM6 Antibody (SAA0029)
All
TD-HW494107_1.jpg
TD-HW494107_2.jpg
  • CatalogTD-HW494107
  • ClonalitymAb
  • Application FCM
  • Synonyms
  • 规格
    50ug
  • 价格
    ¥询价
定制服务咨询
Catalog No. TD-HW494107
Species reactivity Human
Applications FCM
Host species Human
Isotype IgG1, kappa
Clone ID SAA0029
Clonality Monoclonal
Target Normal cross-reacting antigen, Carcinoembryonic antigen-related cell adhesion molecule 6, CEACAM6, CD66c, NCA, Non-specific crossreacting antigen
Endotoxin level Please contact with the lab for this information.
Purity >95% as determined by SDS-PAGE.
Purification Protein A/G purified from cell culture supernatant.
Accession P40199
Form Liquid
Storage buffer 0.01M PBS, pH 7.4.
Stability and Storage Use a manual defrost freezer and avoid repeated freeze-thaw cycles. Store at 4°C short term (1-2 weeks). Store at -20°C 12 months. Store at -80°C long term.
Note For research use only.

TD-HW494107_1.jpg
Bioactivity
 
 
SEC-HPLC detection for Anti-Human CD66c/CEACAM6 Antibody (ABS0697).
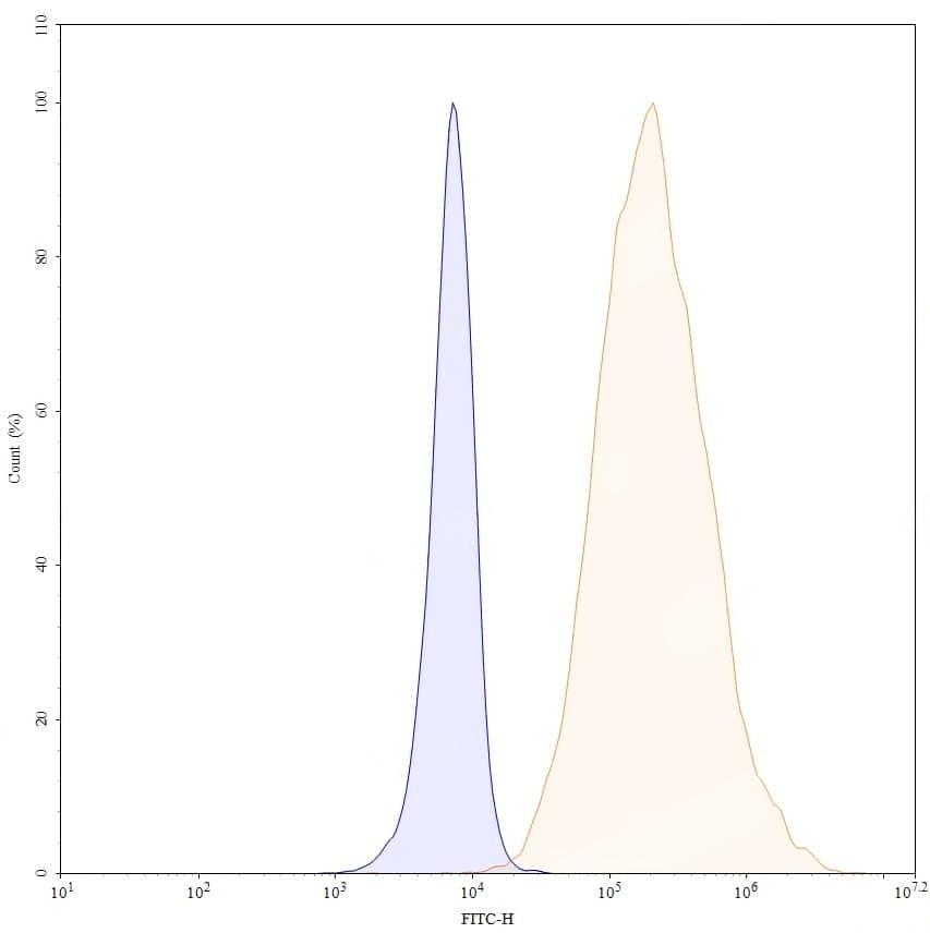
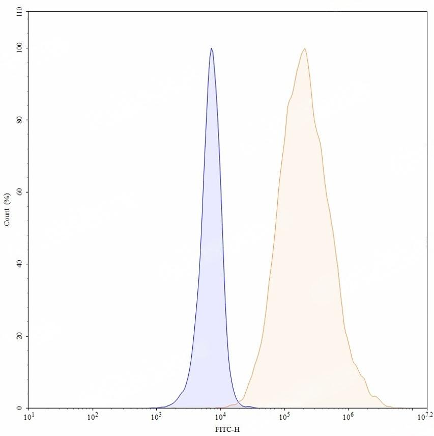
TD-HW494107_2.jpg
Flow CytoMetry
 
Flow-cytometry using anti-human CD66c antibody. Untransfected cells (blue Histogram) and Transfected cells (Yellow Histogram) were stained with an anti-human CD66c monoclonal antibody (Catalog: TD-HW494107) at a concentration of 5 µg/ml for 30 mins at RT. After washing, bound antibody was detected using a Goat Anti-Human IgG H&L Polyclonal Antibody, FITC (Catalog: TD-HF690414) and cells analysed on a NovoCyte Flow Cytometer.