EN
流式同型对照抗体
Anti-Human CD151 Antibody (TS151), FITC
All
TD-HW567117_1.jpg
  • CatalogTD-HW567117
  • Clonality
  • Application FCM
  • Synonyms
  • 规格
    50T
  • 价格
    ¥询价
定制服务咨询
Catalog No. TD-HW567117
Species reactivity Human
Applications FCM
Host species Mouse
Isotype IgG1, kappa
Clone ID TS151
Conjugation FITC
Clonality Monoclonal
Target CD151, PETA-3, Membrane glycoprotein SFA-1, GP27, Tspan-24, Platelet-endothelial tetraspan antigen 3, CD151 antigen, Tetraspanin-24, TSPAN24
Endotoxin level Please contact with the lab for this information.
Accession P48509
Form Liquid
Storage buffer 0.01M PBS, pH 7.4, 0.2% BSA, 0.05% Proclin 300.
Stability and Storage Store at 4°C for 12 months. Protect from light. Do not freeze.
Note For flow cytometric staining, the suggested use of this reagent is 0.5 µg per million cells in 100 µL volume. It is recommended that the reagent be titrated for optimal performance for each application. For research use only.

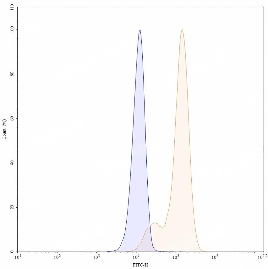
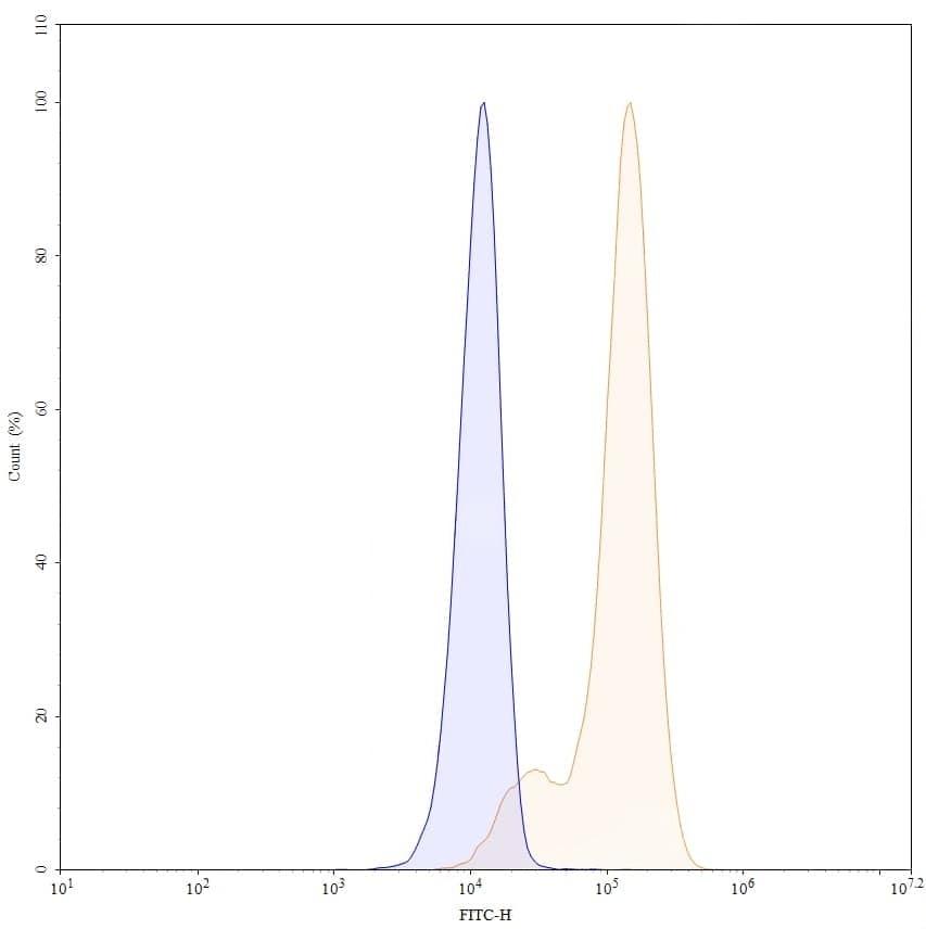
TD-HW567117_1.jpg
Flow CytoMetry
 
Flow-cytometry using FITC anti-human CD151 antibody. Hela cells were stained with an irrelevant antibody (Blue Histogram) or an FITC anti-human CD151 monoclonal antibody (Catalog: TD-HW567117, Yellow Histogram) at a concentration of 5 µg/ml for 30 mins at RT. After washing, and cells analysed on a NovoCyte Flow Cytometer.