EN
流式同型对照抗体
Anti-Human CD147/BSG Antibody (SAA0061)
All
TD-HW664107_1.jpg
TD-HW664107_2.jpg
TD-HW664107_3.jpg
  • CatalogTD-HW664107
  • ClonalitymAb
  • Application FCM
  • Synonyms
  • 规格
    50ug
  • 价格
    ¥询价
定制服务咨询
Catalog No. TD-HW664107
Species reactivity Human
Applications FCM
Host species Human
Isotype IgG1, kappa
Clone ID SAA0061
Clonality Monoclonal
Target Hepatoma-associated antigen, BSG, HAb18G, 5F7, TCSF, OK blood group antigen, Collagenase stimulatory factor, CD147, Leukocyte activation antigen M6, Basigin, Extracellular matrix metalloproteinase inducer, EMMPRIN, Tumor cell-derived collagenase stimulatory factor
Endotoxin level Please contact with the lab for this information.
Purity >95% as determined by SDS-PAGE.
Purification Protein A/G purified from cell culture supernatant.
Accession P35613
Form Liquid
Storage buffer 0.01M PBS, pH 7.4.
Stability and Storage Use a manual defrost freezer and avoid repeated freeze-thaw cycles. Store at 4°C short term (1-2 weeks). Store at -20°C 12 months. Store at -80°C long term.
Note For research use only.

TD-HW664107_1.jpg
Bioactivity
 
SEC-HPLC detection for Anti-Human CD147/BSG Antibody (ABS1891).
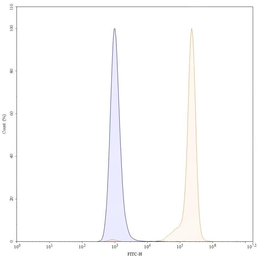
TD-HW664107_2.jpg
Flow Cytometry
 
Flow-cytometry using anti-human CD147 antibody. Hela cells were stained with an irrelevant antibody (Blue Histogram) or an anti-human CD147 monoclonal antibody (Catalog: TD-HW664107, Yellow Histogram) at a concentration of 5 µg/ml for 30 mins at RT. After washing, bound antibody was detected using a a Goat Anti-Human IgG H&L Polyclonal Antibody, FITC (Catalog: TD-HF690414) and cells analysed on a NovoCyte Flow Cytometer.
TD-HW664107_3.jpg
Western blot
 
Western blot analysis was performed using anti-CD147/BSG monoclonal antibody at 1μg/ml on various samples.
Lane 1: recombinant human CD147/BSG (Catalog No: TD-HW664011)