EN
流式同型对照抗体
Anti-Human CD86/B7-2 Antibody (SAA1397), APC
All
TD-HW776237_1.jpg
  • CatalogTD-HW776237
  • ClonalitymAb
  • Application ELISA, FCM
  • Synonyms
  • 规格
    50T
  • 价格
    ¥询价
定制服务咨询
Catalog No. TD-HW776237
Species reactivity Human
Applications ELISA, FCM
Host species Mouse
Isotype IgG2a, kappa
Clone ID SAA1397
Conjugation APC
Clonality Monoclonal
Target BU63, B70, CD28LG2, CTLA-4 counter-receptor B7.2, Activation B7-2 antigen, T-lymphocyte activation antigen CD86, CD86, FUN-1
Endotoxin level Please contact with the lab for this information.
Accession P42081
Form Liquid
Storage buffer 0.01M PBS, pH 7.4, 0.2% BSA, 0.05% Proclin 300.
Stability and Storage Store at 4°C for 12 months. Protect from light. Do not freeze.
Note For flow cytometric staining, the suggested use of this reagent is 0.5 µg per million cells in 100 µL volume. It is recommended that the reagent be titrated for optimal performance for each application. For research use only.

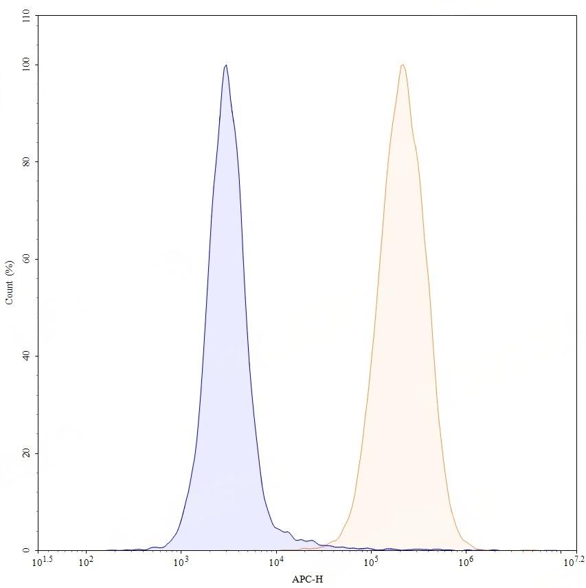
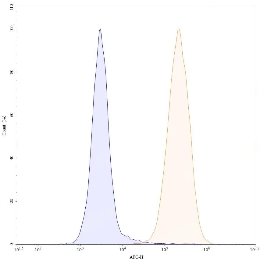
TD-HW776237_1.jpg
Flow CytoMetry
 
Flow-cytometry using APC anti-human CD86 antibody. Daudi cells were stained with an irrelevant antibody (Blue Histogram) or an APC anti-human CD86 monoclonal antibody (Catalog: TD-HW776237, Yellow Histogram) at a concentration of 5 µg/ml for 30 mins at RT. After washing, cells analysed on a NovoCyte Flow Cytometer.