Anti-Human CLDN18.2 Antibody (SAA0138)(TD-HX126207) is ahuman monoclonalantibody detectingClaudin-18.2inFCM. Suitable forHuman.HighlightsFlow Cytometry— Validated for flow cytometry applications.
Species reactivity
Human
Applications
FCM
Host species
Human
Isotype
IgG1, kappa
Clone ID
SAA0138
Clonality
Monoclonal
Target
Claudin-18.2, CLDN18.2
Endotoxin level
Please contact with the lab for this information.
Purity
>95% as determined by SDS-PAGE.
Purification
Protein A/G purified from cell culture supernatant.
Accession
P56856
Form
Liquid
Storage buffer
0.01M PBS, pH 7.4.Please refer to the specific buffer information in the hardcopy of datasheet or the lot-specific COA.
Stability and Storage
Use a manual defrost freezer and avoid repeated freeze-thaw cycles. Store at 4°C short term (1-2 weeks). Store at -20°C 12 months. Store at -80°C long term.
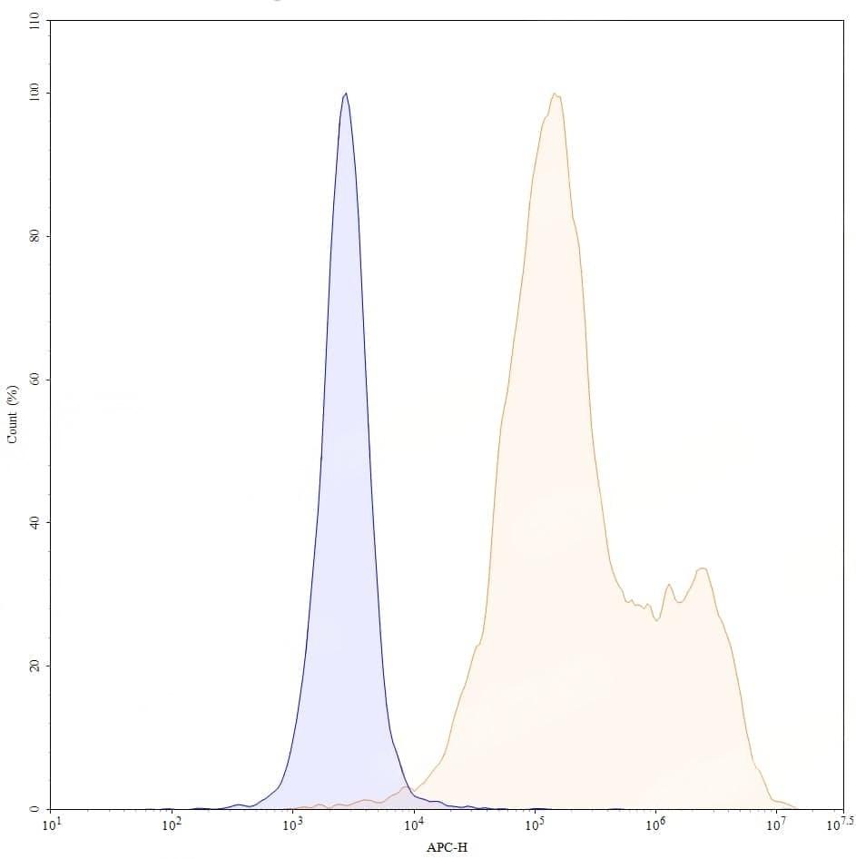
Caption
Flow-cytometry using anti-human CLDN18 antibody. Untransfected cells (blue Histogram) and Transfected cells (Yellow Histogram) were stained with an anti-human CLDN18 monoclonal antibody (Catalog No.:TD-HX126207) at a concentration of 5 µg/ml for 30 mins at RT. After washing, bound antibody was detected using a Goat Anti-Human IgG H&L Polyclonal Antibody, AF647 (Catalog No.:TD-HF690324) and cells analysed on a NovoCyte Flow Cytometer.