EN
流式同型对照抗体
Anti-Human CD172a/SIRPA Antibody (SAA1393), FITC
All
TD-HX892217_1.jpg
  • CatalogTD-HX892217
  • ClonalitymAb
  • Application FCM
  • Synonyms
  • 规格
    50T
  • 价格
    ¥询价
定制服务咨询
Catalog No. TD-HX892217
Species reactivity Human
Applications FCM
Host species Mouse
Isotype IgG1, kappa
Clone ID SAA1393
Conjugation FITC
Clonality Monoclonal
Target BIT, Signal-regulatory protein alpha-1, Brain Ig-like molecule with tyrosine-based activation motifs, MFR, SIRP, Sirp-alpha-1, Sirp-alpha-2, PTPNS1, SIRPA, SHP substrate 1, CD172 antigen-like family member A, Sirp-alpha-3, Inhibitory receptor SHPS-1, Signal-regulatory protein alpha-3, CD172a, Tyrosine-protein phosphatase non-receptor type substrate 1, MyD-1 antigen, Bit, SHPS-1, Macrophage fusion receptor, Signal-regulatory protein alpha-2, SHPS1, MYD1, p84
Endotoxin level Please contact with the lab for this information.
Accession P78324
Form Liquid
Storage buffer 0.01M PBS, pH 7.4, 0.2% BSA, 0.05% Proclin 300.
Stability and Storage Store at 4°C for 12 months. Protect from light. Do not freeze.
Note For flow cytometric staining, the suggested use of this reagent is 0.5 µg per million cells in 100 µL volume. It is recommended that the reagent be titrated for optimal performance for each application. For research use only.

TD-HX892217_1.jpg
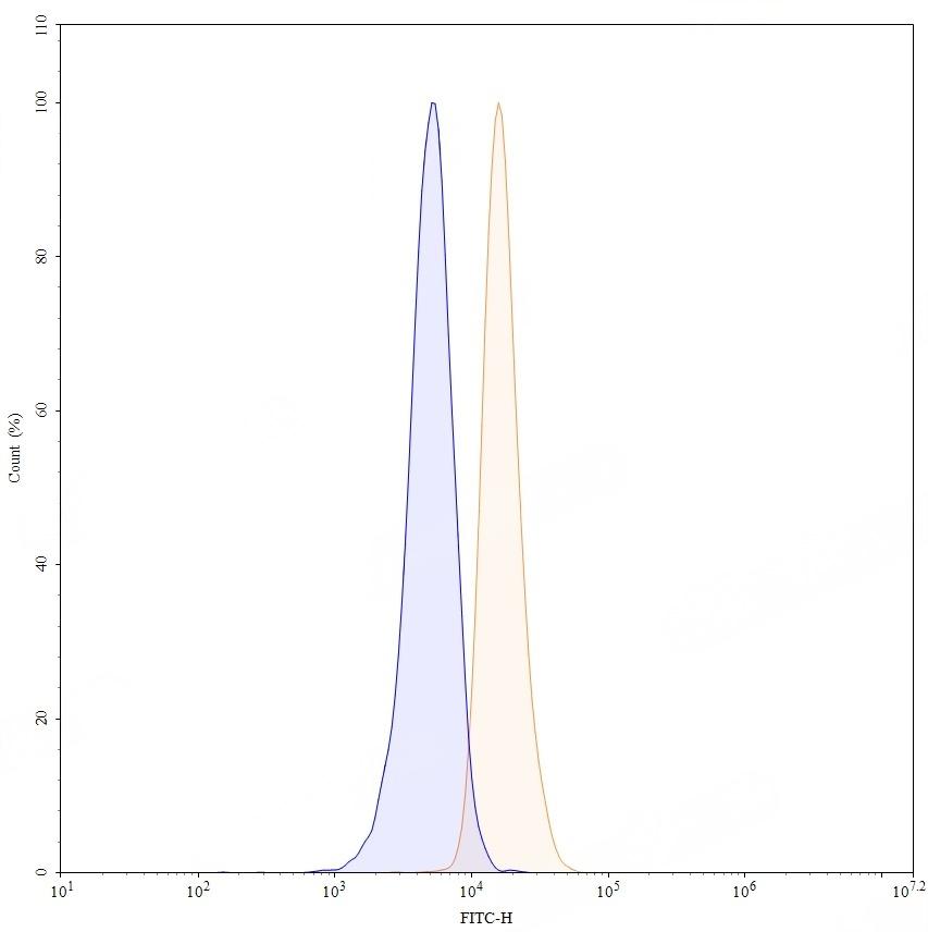
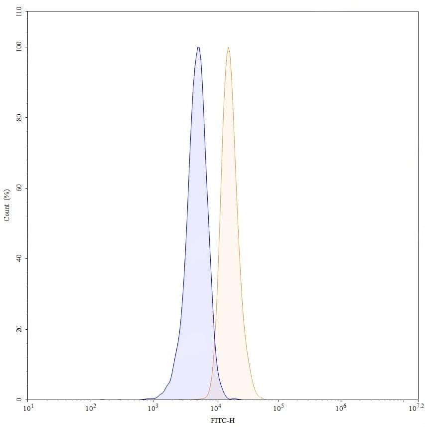
Flow CytoMetry
 
Flow-cytometry using FITC anti-human CD172a antibody. U937 cells were stained with an irrelevant antibody (Blue Histogram) or an FITC anti-human CD172a monoclonal antibody (Catalog: TD-HX892217, Yellow Histogram) at a concentration of 5 µg/ml for 30 mins at RT. After washing, and cells analysed on a NovoCyte Flow Cytometer.