EN
流式同型对照抗体
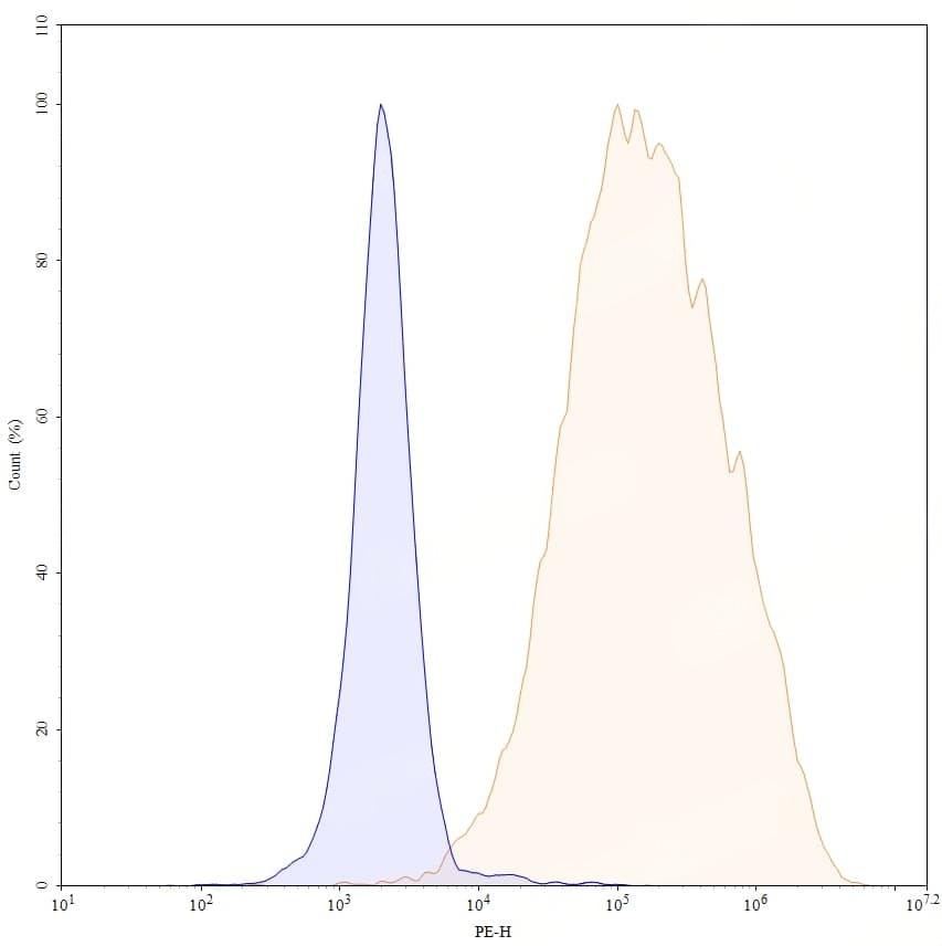
Anti-Human ROR2/NTRKR2 Antibody (GK-5A1), PE
All
  • CatalogTD-HX930127
  • ClonalitymAb
  • Application ELISA, FCM
  • Synonyms
  • 规格
    50T
  • 价格
    ¥询价
定制服务咨询
Catalog No. TD-HX930117
Species reactivity Human, Monkey, Mouse
Applications ELISA, FCM
Host species Mouse
Isotype IgG1, kappa
Clone ID GK-5A1
Conjugation FITC
Clonality Monoclonal
Target ROR2, Neurotrophic tyrosine kinase, receptor-related 2, NTRKR2, Tyrosine-protein kinase transmembrane receptor ROR2
Endotoxin level Please contact with the lab for this information.
Accession Q01974
Form Liquid
Storage buffer 0.01M PBS, pH 7.4, 0.2% BSA, 0.05% Proclin 300.
Stability and Storage Store at 4°C for 12 months. Protect from light. Do not freeze.
Note For flow cytometric staining, the suggested use of this reagent is 0.5 µg per million cells in 100 µL volume. It is recommended that the reagent be titrated for optimal performance for each application. For research use only.