EN
流式同型对照抗体
Anti-Human CLDN6 Antibody (SAA1412)
All
TD-HX940107_1.jpg
TD-HX940107_2.jpg
  • CatalogTD-HX940107
  • Clonality
  • Application FCM
  • Synonyms
  • 规格
    50ug
  • 价格
    ¥询价
定制服务咨询
Catalog No. TD-HX940107
Species reactivity Human
Applications FCM
Host species Human
Isotype IgG1, kappa
Clone ID SAA1412
Clonality Monoclonal
Target Claudin-6, CLDN6, Skullin
Endotoxin level Please contact with the lab for this information.
Purity >95% as determined by SDS-PAGE.
Purification Protein A/G purified from cell culture supernatant.
Accession P56747
Form Liquid
Storage buffer 0.01M PBS, pH 7.4.
Stability and Storage Use a manual defrost freezer and avoid repeated freeze-thaw cycles. Store at 4°C short term (1-2 weeks). Store at -20°C 12 months. Store at -80°C long term.
Note For research use only.

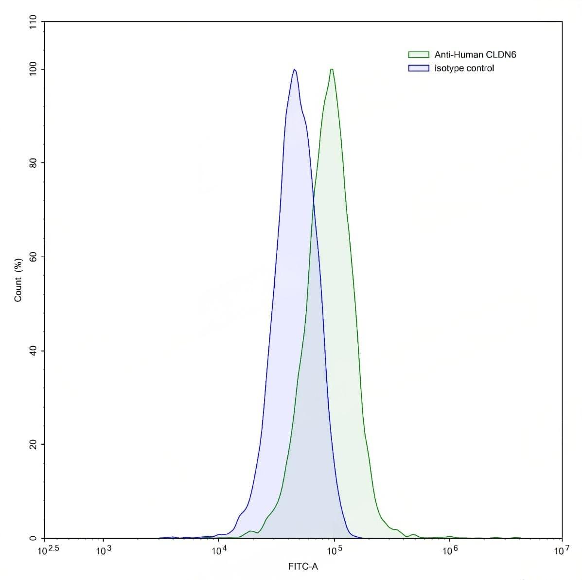
TD-HX940107_1.jpg
Flow Cytometry
 
Flow-cytometry using anti-human CLDN6 antibody.CLDN6 Transfected HI5 cells were stained with an irrelevant antibody (Blue Histogram) or an anti-human CLDN6 antibody monoclonal antibody (Catalog # TD-HX940107 ,Green Histogram) at a concentration of 5 µg/ml for 30 mins at RT. After washing, bound antibody was detected using a FITC conjugated goat anti-human antibody (Catalog # TD-HF690414) and cells analysed on a NovoCyte Flow Cytometer.
TD-HX940107_2.jpg
Flow Cytometry
 
Flow-cytometry using anti-human CLDN6 antibody. Untransfected cells (blue Histogram) and Transfected cells (Yellow Histogram) were stained with an anti-human CLDN6 monoclonal antibody (Catalog: TD-HX940107) at a concentration of 5 µg/ml for 30 mins at RT. After washing, bound antibody was detected using a Goat Anti-Human IgG H&L Polyclonal Antibody, FITC (Catalog: TD-HF690414) and cells analysed on a NovoCyte Flow Cytometer.