EN
流式同型对照抗体
Anti-Human CD269/TNFRSF17/BCMA Antibody (SAA0816)
All
TD-HX959207_1.jpg
TD-HX959207_2.jpg
TD-HX959207_3.jpg
  • CatalogTD-HX959207
  • ClonalitymAb
  • Application FCM
  • Synonyms
  • 规格
    50ug
  • 价格
    ¥询价
定制服务咨询
Catalog No. TD-HX959207
Species reactivity Human
Applications FCM
Host species Human
Isotype IgG2-kappa
Clone ID SAA0816
Clonality Monoclonal
Target Tumor necrosis factor receptor superfamily member 17, TNFRSF17, CD269, B-cell maturation protein, BCMA, BCM
Endotoxin level Please contact with the lab for this information.
Purity >95% as determined by SDS-PAGE.
Purification Protein A/G purified from cell culture supernatant.
Accession Q02223
Form Liquid
Storage buffer 0.01M PBS, pH 7.4, 0.09% Sodium azide.
Stability and Storage Use a manual defrost freezer and avoid repeated freeze-thaw cycles. Store at 4°C short term (1-2 weeks). Store at -20°C 12 months. Store at -80°C long term.
Note For research use only.

TD-HX959207_1.jpg
Bioactivity
 
SEC-HPLC detection for Anti-Human CD269/TNFRSF17/BCMA Antibody (ABS1826).
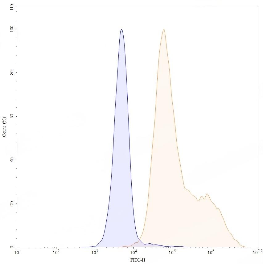
TD-HX959207_2.jpg
Flow Cytometry
 
Flow-cytometry using anti-human CD269 antibody.CD269 Transfected CHO cells were stained with an irrelevant antibody (Blue Histogram) or an anti-human CD269 antibody monoclonal antibody (Catalog # TD-HX959207 ,Green Histogram) at a concentration of 5 µg/ml for 30 mins at RT. After washing, bound antibody was detected using a FITC conjugated goat anti-human antibody ((Catalog # TD-HF690414) and cells analysed on a NovoCyte Flow Cytometer.
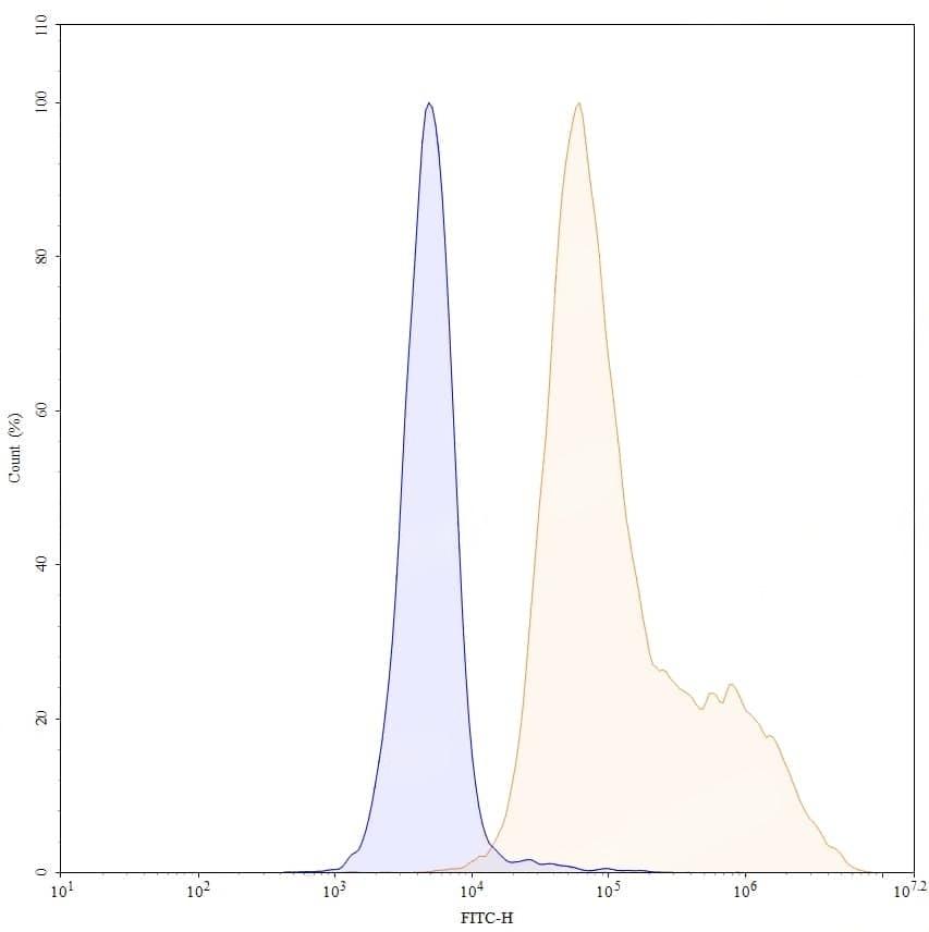
TD-HX959207_3.jpg
Flow Cytometry
 
Flow-cytometry using anti-human CD269 antibody. Untransfected cells (blue Histogram) and Transfected cells (Yellow Histogram) were stained with an anti-human CD269 monoclonal antibody ((Catalog # TD-HX959207) at a concentration of 5 µg/ml for 30 mins at RT. After washing, bound antibody was detected using a Goat Anti-Human IgG H&L Polyclonal Antibody, FITC ((Catalog # TD-HF690414) and cells analysed on a NovoCyte Flow Cytometer.