EN
流式同型对照抗体
Anti-Human CD115/CSF1R Antibody (FPA-008), PE
All
TD-HY035127_1.jpg
  • CatalogTD-HY035127
  • ClonalitymAb
  • Application FCM
  • Synonyms
  • 规格
    50T
  • 价格
    ¥询价
定制服务咨询
Catalog No. TD-HY035127
Species reactivity Human
Applications FCM
Host species Human
Isotype IgG4, kappa
Clone ID FPA-008
Conjugation PE
Clonality Monoclonal
Target CD115, CSF-1 receptor, CSF1R, M-CSF-R, CSF-1-R, Proto-oncogene c-Fms, Macrophage colony-stimulating factor 1 receptor, CSF-1R, FMS
Endotoxin level Please contact with the lab for this information.
Accession P07333
Form Liquid
Storage buffer 0.01M PBS, pH 7.4, 0.2% BSA, 0.05% Proclin 300.
Stability and Storage Store at 4°C for 12 months. Protect from light. Do not freeze.
Note For flow cytometric staining, the suggested use of this reagent is 0.5 µg per million cells in 100 µL volume. It is recommended that the reagent be titrated for optimal performance for each application. For research use only.

TD-HY035127_1.jpg
Flow CytoMetry
 
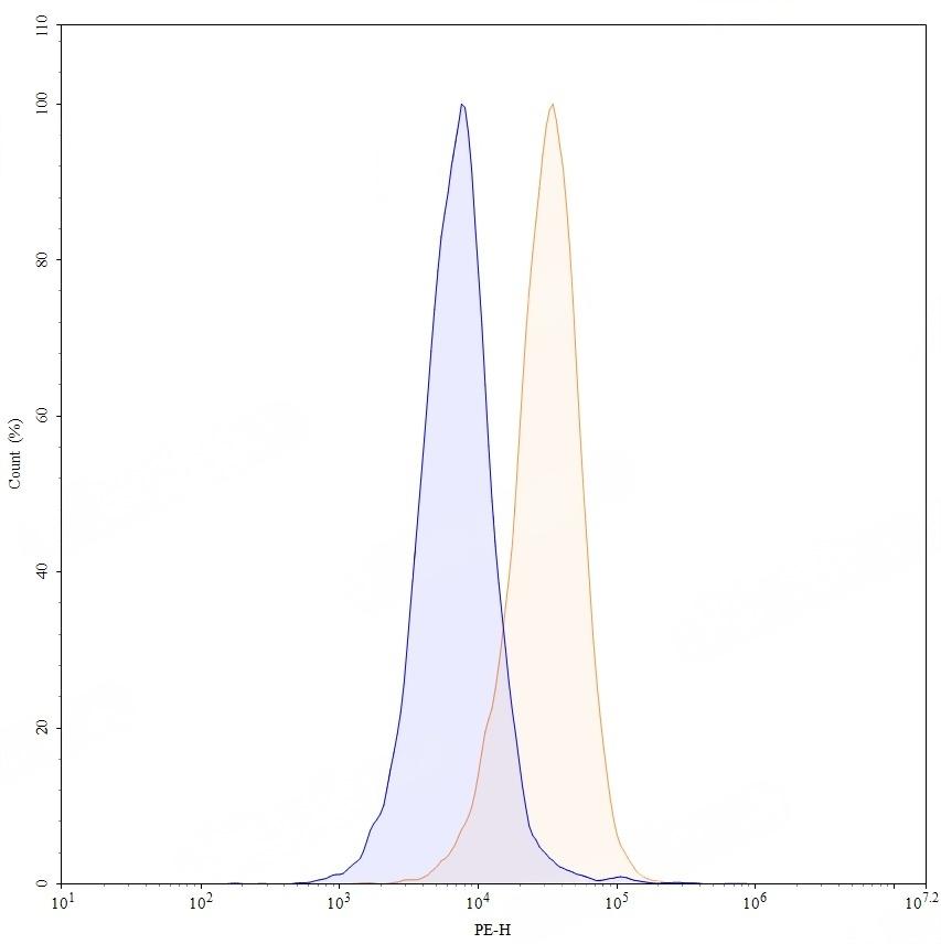
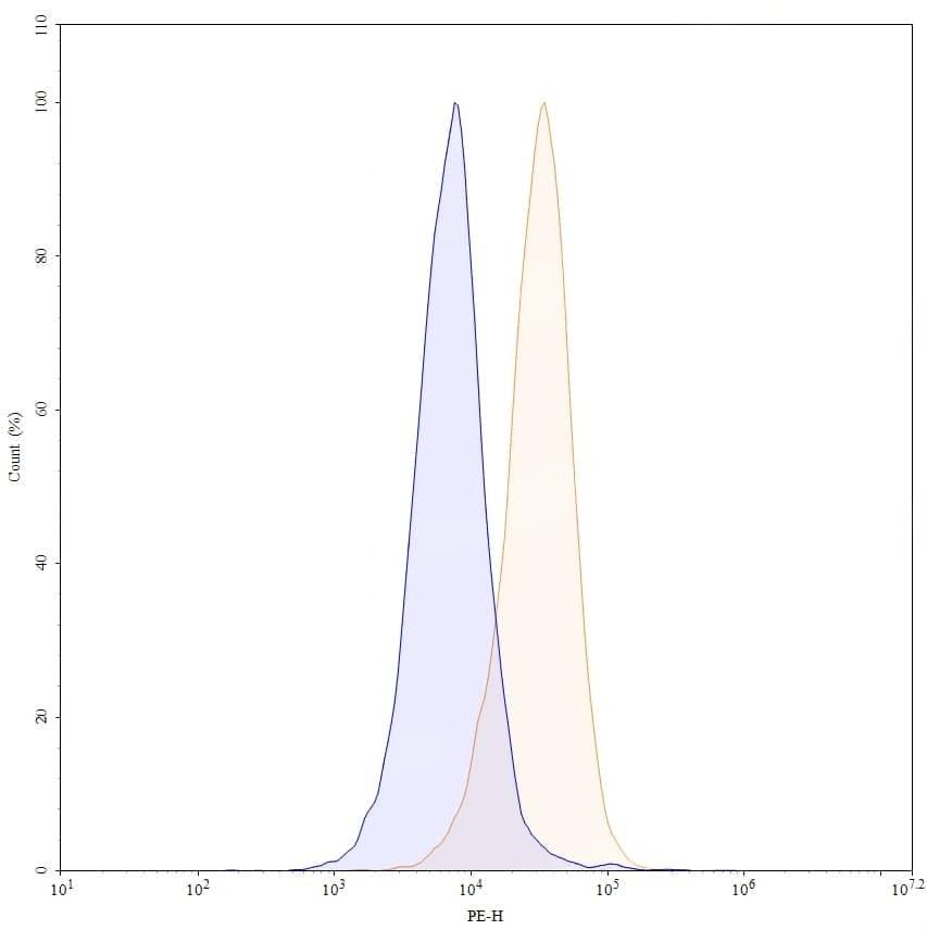
Flow-cytometry using PE anti-human CD115 antibody. THP-1 cells were stained with an irrelevant antibody (Blue Histogram) or an PE anti-human CD115 monoclonal antibody (Catalog: TD-HY035127, Yellow Histogram) at a concentration of 5 µg/ml for 30 mins at RT. After washing, and cells analysed on a NovoCyte Flow Cytometer.