EN
流式同型对照抗体
Anti-Human CD71/TFRC Antibody (JR-141)
All
TD-HY036107_1.jpg
TD-HY036107_2.jpg
TD-HY036107_3.jpg
  • CatalogTD-HY036107
  • ClonalitymAb
  • Application ELISA, FCM
  • Synonyms
  • 规格
    50ug
  • 价格
    ¥询价
定制服务咨询
Catalog No. TD-HY036107
Species reactivity Human
Applications ELISA, FCM
Host species Human
Isotype IgG1, kappa
Clone ID JR-141
Clonality Monoclonal
Target Transferrin receptor protein 1, TfR1, T9, Trfr, p90, CD71, TFRC, TfR, sTfR, TR
Endotoxin level Please contact with the lab for this information.
Purity >95% as determined by SDS-PAGE.
Purification Protein A/G purified from cell culture supernatant.
Accession P02786
Form Liquid
Storage buffer 0.01M PBS, pH 7.4.
Stability and Storage Use a manual defrost freezer and avoid repeated freeze-thaw cycles. Store at 4°C short term (1-2 weeks). Store at -20°C 12 months. Store at -80°C long term.
Note For research use only.

TD-HY036107_1.jpg
Flow-cytometry
 
Flow-cytometry using anti-human CD71 antibody.CD71 Transfected CHO cells were stained with an irrelevant antibody (Blue Histogram) or an anti-human CD71 antibody monoclonal antibody (Catalog # TD-HY036107 ,Green Histogram) at a concentration of 5 ug/ml for 30 mins at RT. After washing, bound antibody was detected using a FITC conjugated goat anti-human antibody (Catalog # TD-HF690414) and cells analysed on a NovoCyte Flow Cytometer.
TD-HY036107_2.jpg
Flow-cytometry
 
Flow-cytometry using anti-human CD71 antibody.U937 cells were stained with an irrelevant antibody (Blue Histogram) or an anti-human CD71 antibody monoclonal antibody (Catalog # TD-HY036107 ,Green Histogram) at a concentration of 5 ug/ml for 30 mins at RT. After washing, bound antibody was detected using a FITC conjugated goat anti-human antibody (Catalog # TD-HF690414) and cells analysed on a NovoCyte Flow Cytometer.
TD-HY036107_3.jpg
Bioactivity
 
SEC-HPLC detection for Anti-Human CD71/TFRC Antibody (JR-141).
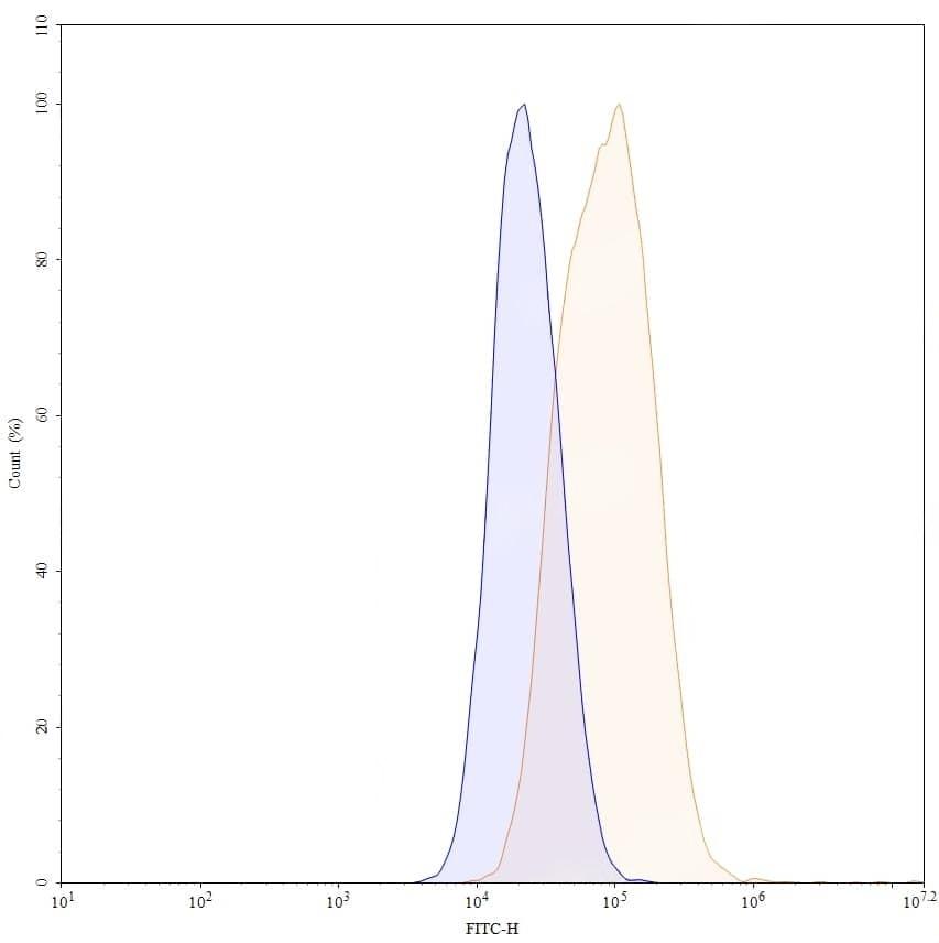
TD-HY036107_4.jpg
Flow CytoMetry
 
Flow-cytometry using anti-human CD71 antibody. U937 cells were stained with an irrelevant antibody (Blue Histogram) or an anti-human CD71 monoclonal antibody (Catalog: TD-HY036107, Yellow Histogram) at a concentration of 5 µg/ml for 30 mins at RT. After washing, bound antibody was detected using a Goat Anti-Human IgG H&L Polyclonal Antibody, FITC Catalog: TD-HF690414) and cells analysed on a NovoCyte Flow Cytometer.