EN
流式同型对照抗体
Anti-Human CD71/TFRC Antibody (SAA1396)
All
TD-HY036207_1.jpg
TD-HY036207_2.jpg
TD-HY036207_3.jpg
  • CatalogTD-HY036207
  • ClonalitymAb
  • Application FCM
  • Synonyms
  • 规格
    50ug
  • 价格
    ¥询价
定制服务咨询
Catalog No. TD-HY036207
Species reactivity Human
Applications FCM
Host species Mouse
Isotype IgG2a, kappa
Clone ID SAA1396
Clonality Monoclonal
Target Transferrin receptor protein 1, TfR1, T9, Trfr, p90, CD71, TFRC, TfR, sTfR, TR
Endotoxin level Please contact with the lab for this information.
Purity >95% as determined by SDS-PAGE.
Purification Protein A/G purified from cell culture supernatant.
Accession P02786
Form Liquid
Storage buffer 0.01M PBS, pH 7.4, 0.09% Sodium azide.
Stability and Storage Use a manual defrost freezer and avoid repeated freeze-thaw cycles. Store at 4°C short term (1-2 weeks). Store at -20°C 12 months. Store at -80°C long term.
Note For research use only.

TD-HY036207_1.jpg
Flow-cytometry
 
Flow-cytometry using anti-human CD71 antibody.CD71 Transfected CHO cells were stained with an irrelevant antibody (Blue Histogram) or an anti-human CD71 antibody monoclonal antibody (Catalog # TD-HY036207 ,Green Histogram) at a concentration of 5 ug/ml for 30 mins at RT. After washing, bound antibody was detected using a FITC conjugated goat anti-mouse antibody (Catalog # TD-MF690414) and cells analysed on a NovoCyte Flow Cytometer.
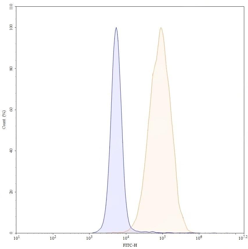
TD-HY036207_2.jpg
Flow-cytometry
 
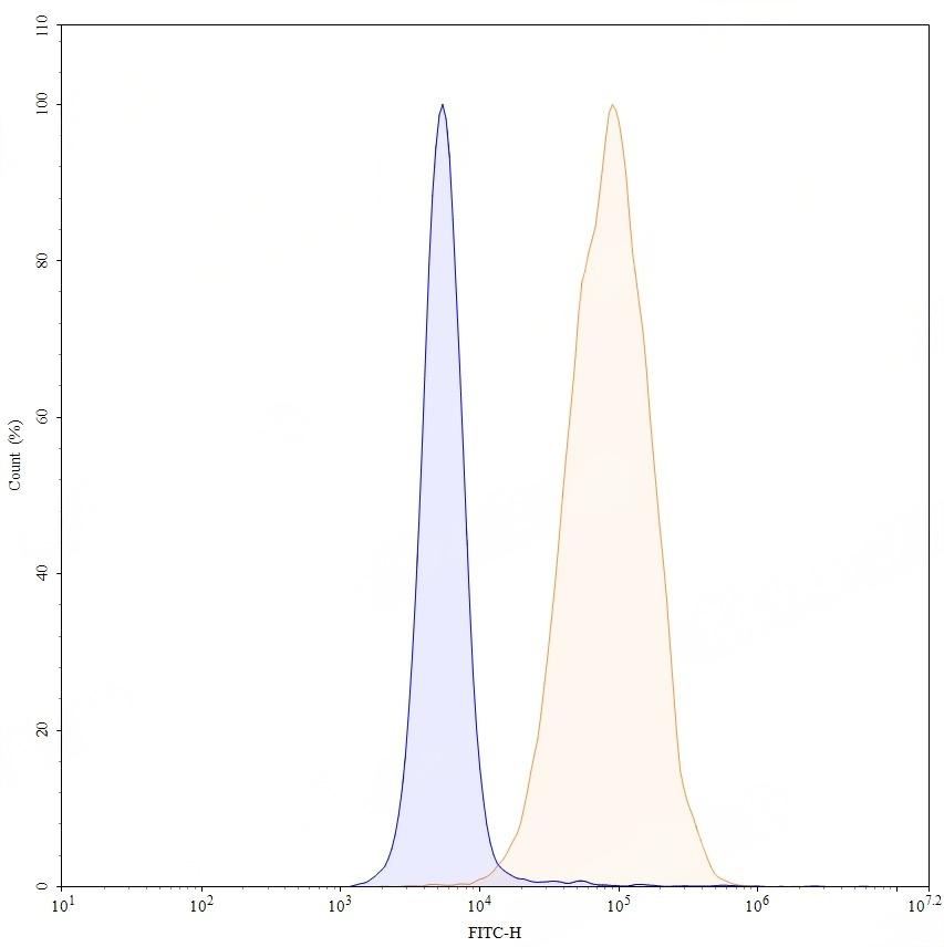
Flow-cytometry using anti-human CD71 antibody.U937 cells were stained with an irrelevant antibody (Blue Histogram) or an anti-human CD71 antibody monoclonal antibody (Catalog # TD-HY036207 ,Green Histogram) at a concentration of 5 ug/ml for 30 mins at RT. After washing, bound antibody was detected using a FITC conjugated goat anti-mouse antibody (Catalog # TD-MF690414) and cells analysed on a NovoCyte Flow Cytometer.
TD-HY036207_3.jpg
Flow-cytometry
 
Flow-cytometry using anti-human CD71 antibody. U937 cells were stained with an irrelevant antibody (Blue Histogram) or an anti-human CD71 monoclonal antibody (Catalog # TD-HY036207, Yellow Histogram) at a concentration of 5 µg/ml for 30 mins at RT. After washing, bound antibody was detected using a Goat Anti-Mouse IgG H&L Polyclonal Antibody, FITC (Catalog # TD-MF690414) and cells analysed on a NovoCyte Flow Cytometer.