EN
流式同型对照抗体
Anti-Human CD1a Antibody (2113), APC
All
TD-HY046137_1.jpg
  • CatalogTD-HY043137
  • ClonalitymAb
  • Application FCM
  • Synonyms
  • 规格
    50T
  • 价格
    ¥询价
定制服务咨询
Catalog No. TD-HY046137
Species reactivity Human
Applications FCM, IF, WB
Host species Mouse
Isotype IgG1, kappa
Clone ID H65
Conjugation APC
Clonality Monoclonal
Target Lymphocyte antigen T1/Leu-1, CD5, T-cell surface glycoprotein CD5, LEU1
Endotoxin level Please contact with the lab for this information.
Accession P06127
Form Liquid
Storage buffer 0.01M PBS, pH 7.4, 0.2% BSA, 0.05% Proclin 300.
Stability and Storage Store at 4°C for 12 months. Protect from light. Do not freeze.
Note For flow cytometric staining, the suggested use of this reagent is 0.5 µg per million cells in 100 µL volume. It is recommended that the reagent be titrated for optimal performance for each application. For research use only.

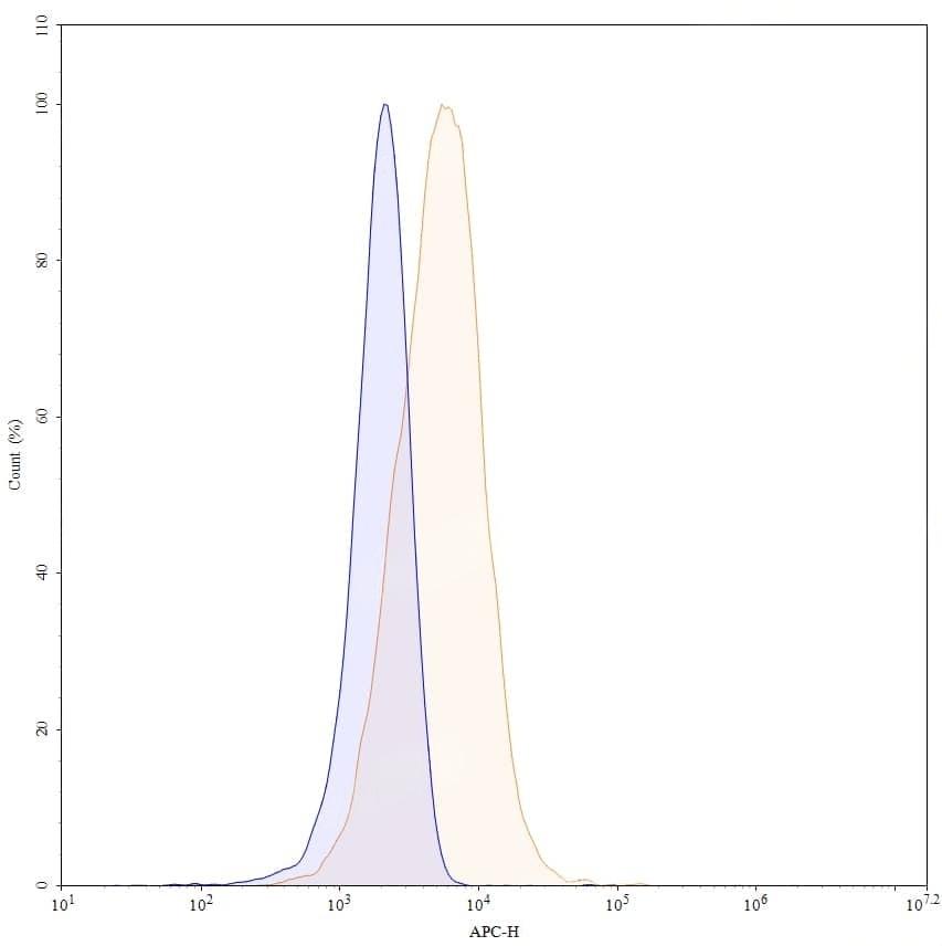
TD-HY046137_1.jpg
Flow Cytometry
 
Flow-cytometry using APC anti-human CD5 antibody. Jurkat cells were stained with an irrelevant antibody (Green Histogram) or an APC anti-human CD5 antibody monoclonal antibody (Catalog # TD-HY046137, Red Histogram) at a concentration of 5 µg/ml for 30 mins at RT. After washing, cells analysed on a NovoCyte Flow Cytometer.