EN
流式同型对照抗体
Anti-Human CD3E Antibody (UCHT-1)
All
TD-HY057207_1.jpg
TD-HY057207_2.jpg
TD-HY057207_3.jpg
  • CatalogTD-HY057207
  • ClonalitymAb
  • Application FCM
  • Synonyms
  • 规格
    50ug
  • 价格
    ¥询价
定制服务咨询
Catalog No. TD-HY057207
Species reactivity Human
Applications FCM
Host species Rabbit
Isotype IgG, kappa
Clone ID UCHT-1
Clonality Monoclonal
Target T3E, T-cell surface antigen T3/Leu-4 epsilon chain, CD3e, CD3E, T-cell surface glycoprotein CD3 epsilon chain, UCHT1
Endotoxin level Please contact with the lab for this information.
Purity >95% as determined by SDS-PAGE.
Purification Protein A/G purified from cell culture supernatant.
Accession P07766
Form Liquid
Storage buffer 0.01M PBS, pH 7.4.
Stability and Storage Use a manual defrost freezer and avoid repeated freeze-thaw cycles. Store at 4°C short term (1-2 weeks). Store at -20°C 12 months. Store at -80°C long term.
Note For research use only.

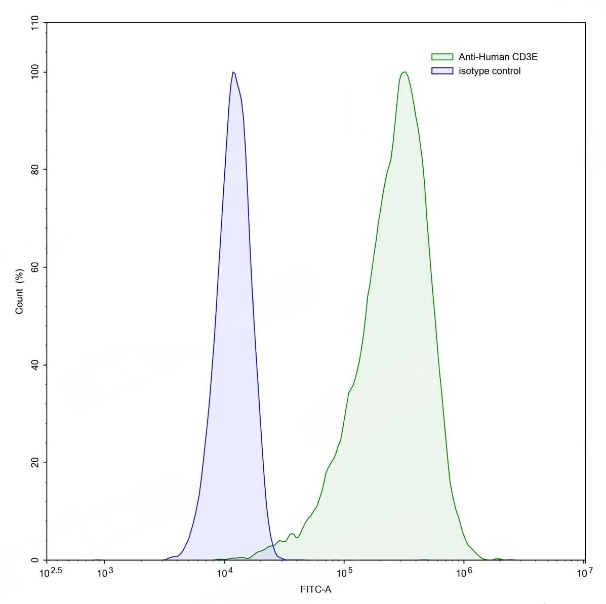
TD-HY057207_1.jpg
Flow Cytometry
 
Flow-cytometry using anti-human CD3E antibody.CD3E Transfected CHO cells were stained with an irrelevant antibody (Blue Histogram) or an anti-human CD3E antibody monoclonal antibody (Catalog # TD-HY057207 ,Green Histogram) at a concentration of 5 µg/ml for 30 mins at RT. After washing, bound antibody was detected using a FITC conjugated goat anti-rabbit antibody (Catalog # TD-TF690414) and cells analysed on a NovoCyte Flow Cytometer.
TD-HY057207_2.jpg
Flow Cytometry
 
Flow-cytometry using anti-human CD3E antibody.Jurkat cells were stained with an irrelevant antibody (Blue Histogram) or an anti-human CD3E antibody monoclonal antibody (Catalog # TD-HY057207 ,Green Histogram) at a concentration of 5 µg/ml for 30 mins at RT. After washing, bound antibody was detected using a FITC conjugated goat anti-rabbit antibody (Catalog # TD-TF690414) and cells analysed on a NovoCyte Flow Cytometer.
TD-HY057207_3.jpg
Flow Cytometry
 
Flow-cytometry using anti-human CD3E antibody.Human peripheral blood lymphocytes were stained with an irrelevant antibody (Blue Histogram) or an anti-human CD3E antibody monoclonal antibody (Catalog # TD-HY057207 ,Green Histogram) at a concentration of 5 µg/ml for 30 mins at RT. After washing, bound antibody was detected using a FITC conjugated goat anti-rabbit antibody (Catalog # TD-TF690414) and cells analysed on a NovoCyte Flow Cytometer.