EN
流式同型对照抗体
Anti-Human CD51/ITGAV Antibody (17E6#), PE
All
TD-HY065127_1.jpg
  • CatalogTD-HY065127
  • ClonalitymAb
  • Application ELISA, FCM, WB
  • Synonyms
  • 规格
    50T
  • 价格
    ¥询价
定制服务咨询
Catalog No. TD-HY065127
Species reactivity Human
Applications ELISA, FCM, WB
Host species Mouse
Isotype IgG1, kappa
Clone ID 17E6#
Conjugation PE
Clonality Monoclonal
Target MSK8, VNRA, Vitronectin receptor, Integrin alpha-V, Vitronectin receptor subunit alpha, CD51, ITGAV, VTNR
Endotoxin level Please contact with the lab for this information.
Accession P06756
Form Liquid
Storage buffer 0.01M PBS, pH 7.4, 0.2% BSA, 0.05% Proclin 300.
Stability and Storage Store at 4°C for 12 months. Protect from light. Do not freeze.
Note For flow cytometric staining, the suggested use of this reagent is 0.5 µg per million cells in 100 µL volume. It is recommended that the reagent be titrated for optimal performance for each application. For research use only.

TD-HY065127_1.jpg
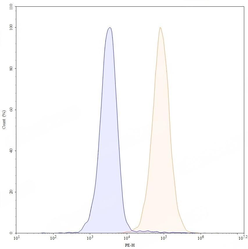
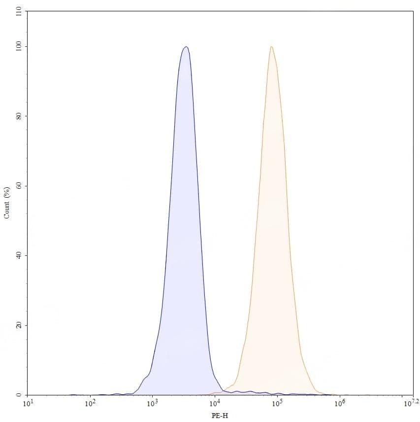
Flow CytoMetry
 
Flow-cytometry using PE anti-human CD51 antibody. HepG-2 cells were stained with an irrelevant antibody (Blue Histogram) or an PE anti-human CD51 monoclonal antibody (Catalog: TD-HY065127, Yellow Histogram) at a concentration of 5 µg/ml for 30 mins at RT. After washing, and cells analysed on a NovoCyte Flow Cytometer.