EN
流式同型对照抗体
Anti-Human CD51/ITGAV & CD61/ITGB3 Antibody (SAA0022)
All
TD-HY065207_1.jpg
TD-HY065207_2.jpg
  • CatalogTD-HY065207
  • ClonalitymAb
  • Application FCM
  • Synonyms
  • 规格
    50ug
  • 价格
    ¥询价
定制服务咨询
Catalog No. TD-HY065207
Species reactivity Human
Applications FCM
Host species Human
Isotype IgG1, kappa
Clone ID SAA0022
Clonality Monoclonal
Target MSK8, VNRA, Vitronectin receptor, Integrin alpha-V, Vitronectin receptor subunit alpha, CD51, ITGAV, VTNR, GPIIIa, Integrin beta-3, CD61, ITGB3, Platelet membrane glycoprotein IIIa, GP3A
Endotoxin level Please contact with the lab for this information.
Purity >95% as determined by SDS-PAGE.
Purification Protein A/G purified from cell culture supernatant.
Accession P06756 & P05106
Form Liquid
Storage buffer 0.01M PBS, pH 7.4.
Stability and Storage Use a manual defrost freezer and avoid repeated freeze-thaw cycles. Store at 4°C short term (1-2 weeks). Store at -20°C 12 months. Store at -80°C long term.
Note For research use only.

TD-HY065207_1.jpg
Bioactivity
 
SEC-HPLC detection for Anti-Human CD51/ITGAV & CD61/ITGB3 Antibody (ABS1037).
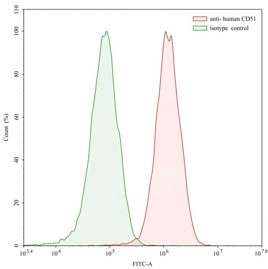
TD-HY065207_2.jpg
Flow Cytometry
 
Flow-cytometry using anti-human CD51 antibody. Human U-87cell line were stained with an irrelevant antibody (Green Histogram) or an anti-human CD51 antibody monoclonal antibody (Catalog # TD-HY065207 , Red Histogram) at a concentration of 20 µg/ml for 30 mins at RT. After washing, bound antibody was detected using a FITC conjugated goat anti-human antibody (Catalog # TD-HF690414) and cells analysed on a NovoCyte Flow Cytometer.