EN
流式同型对照抗体
Anti-Human CD228/MELTF Antibody (sc57.43)
All
TD-HY094107_1.jpg
TD-HY094107_2.jpg
TD-HY094107_3.jpg
  • CatalogTD-HY094107
  • ClonalitymAb
  • Application FCM
  • Synonyms
  • 规格
    50ug
  • 价格
    ¥询价
定制服务咨询
Catalog No. TD-HY094107
Species reactivity Human
Applications FCM
Host species Mouse
Isotype IgG1, kappa
Clone ID sc57.43
Clonality Monoclonal
Target CD228, Melanotransferrin, Melanoma-associated antigen p97, MAP97, MFI2, MELTF
Endotoxin level Please contact with the lab for this information.
Purity >95% as determined by SDS-PAGE.
Purification Protein A/G purified from cell culture supernatant.
Accession P08582
Form Liquid
Storage buffer 0.01M PBS, pH 7.4.
Stability and Storage Use a manual defrost freezer and avoid repeated freeze-thaw cycles. Store at 4°C short term (1-2 weeks). Store at -20°C 12 months. Store at -80°C long term.
Note For research use only.

TD-HY094107_1.jpg
Bioactivity
 
Detects CD228/MELTF in indirect ELISAs.
TD-HY094107_2.jpg
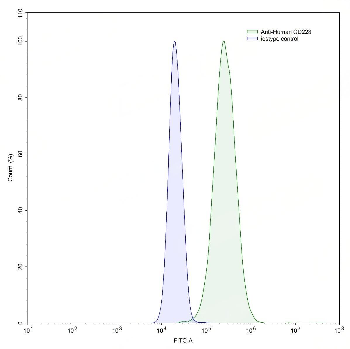
Flow Cytometry
 
Flow-cytometry using anti-human CD228 antibody.A375 cells were stained with an irrelevant antibody (Blue Histogram) or an anti-human CD228 antibody monoclonal antibody (Catalog # TD-HY094107 ,Green Histogram) at a concentration of 5 µg/ml for 30 mins at RT. After washing, bound antibody was detected using a FITC conjugated goat anti-mouse antibody (Catalog # TD-MF690414) and cells analysed on a NovoCyte Flow Cytometer.
TD-HY094107_3.jpg
Flow Cytometry
 
Flow-cytometry using anti-human CD228 antibody.A431 cells were stained with an irrelevant antibody (Blue Histogram) or an anti-human CD228 antibody monoclonal antibody (Catalog # TD-HY094107 ,Green Histogram) at a concentration of 5 µg/ml for 30 mins at RT. After washing, bound antibody was detected using a FITC conjugated goat anti-mouse antibody (Catalog # TD-MF690414) and cells analysed on a NovoCyte Flow Cytometer.