Anti-Human CD220/INSR Antibody (AGT-181), PE(TD-HY112127) is amouse monoclonalantibody detectingINSRinFCM. Suitable forHuman.HighlightsFlow Cytometry— Validated for flow cytometry applications.
Species reactivity
Human
Applications
FCM
Host species
Mouse
Isotype
IgG2a, kappa
Conjugation
PE
Clone ID
AGT-181
Clonality
Monoclonal
Target
INSR, IR, CD220, Insulin receptor
Endotoxin level
Please contact with the lab for this information.
Accession
P06213
Form
Liquid
Storage buffer
0.01M PBS, pH 7.4, 0.2% BSA, 0.05% Proclin 300.Please refer to the specific buffer information in the hardcopy of datasheet or the lot-specific COA.
Stability and Storage
Store at 4°C for 12 months. Protect from light. Do not freeze.
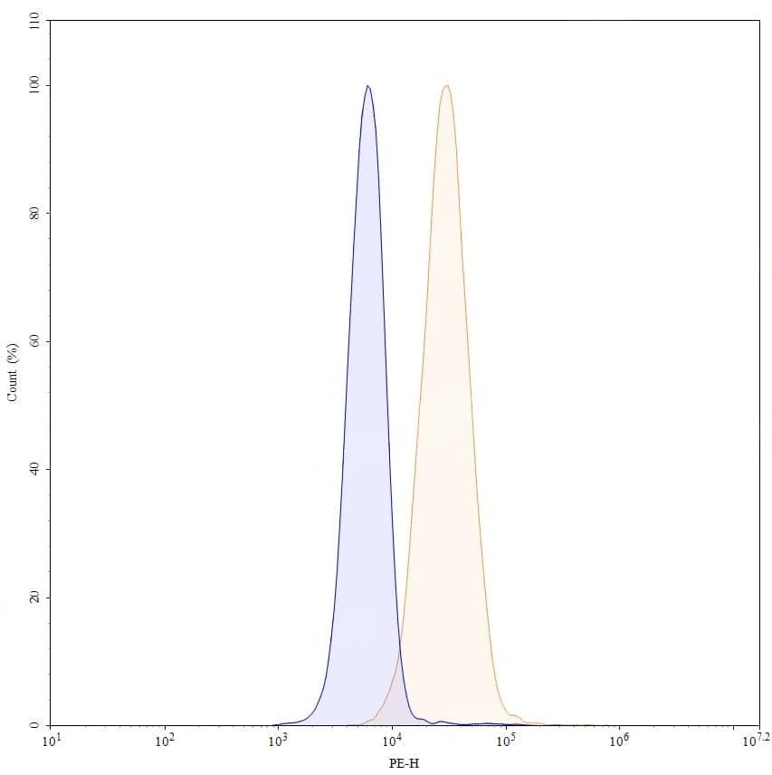
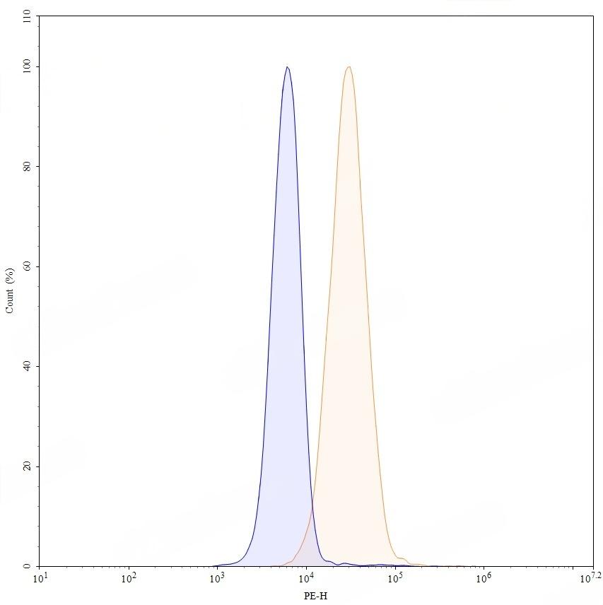
Caption
Flow-cytometry using PE anti-human CD220 antibody. MCF-7 cells were stained with an irrelevant antibody (Blue Histogram) or an PE anti-human CD220 monoclonal antibody (Catalog No.:TD-HY112127, Yellow Histogram) at a concentration of 5 µg/ml for 30 mins at RT. After washing, and cells analysed on a NovoCyte Flow Cytometer.
Note
For flow cytometric staining, the suggested use of this reagent is 0.5 µg per million cells in 100 µL volume. It is recommended that the reagent be titrated for optimal performance for each application. For research use only.