EN
流式同型对照抗体
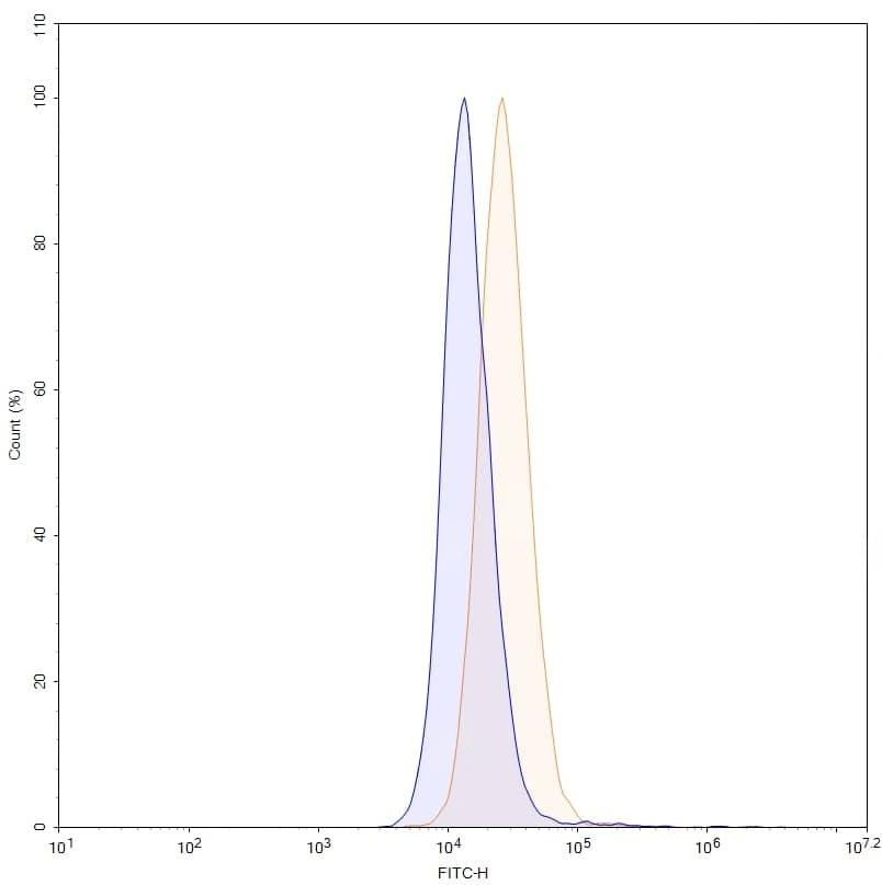
Anti-Human CD220/INSR Antibody (SAA0334)
All
TD-HY112207_1.jpg
  • CatalogTD-HY112207
  • ClonalitymAb
  • Application FCM, IHC, WB
  • Synonyms
  • 规格
    50ug
  • 价格
    ¥询价
定制服务咨询
Catalog No. TD-HY112207
Species reactivity Human
Applications FCM, IHC, WB
Host species Mouse
Isotype IgG2a, kappa
Clone ID SAA0334
Clonality Monoclonal
Target INSR, IR, CD220, Insulin receptor
Endotoxin level Please contact with the lab for this information.
Purity >95% as determined by SDS-PAGE.
Purification Protein A/G purified from cell culture supernatant.
Accession P06213
Form Liquid
Storage buffer 0.01M PBS, pH 7.4, 0.09% Sodium azide.
Stability and Storage Use a manual defrost freezer and avoid repeated freeze-thaw cycles. Store at 4°C short term (1-2 weeks). Store at -20°C 12 months. Store at -80°C long term.
Note For research use only.

TD-HY112207_1.jpg
SDS-PAGE
 
SDS-PAGE for Anti-Human CD220/INSR Antibody (SAA0334)