EN
流式同型对照抗体
Anti-Human CD2 Antibody (G11), FITC
All
TD-HY113117_1.jpg
  • CatalogTD-HY113117
  • ClonalitymAb
  • Application FCM
  • Synonyms
  • 规格
    50T
  • 价格
    ¥询价
定制服务咨询
Catalog No. TD-HY113117
Species reactivity Human
Applications FCM
Host species Mouse
Isotype IgG2a, kappa
Clone ID G11
Conjugation FITC
Clonality Monoclonal
Target Erythrocyte receptor, SRBC, T-cell surface antigen CD2, Rosette receptor, CD2, LFA-3 receptor, T-cell surface antigen T11/Leu-5, LFA-2
Endotoxin level Please contact with the lab for this information.
Accession P06729
Form Liquid
Storage buffer 0.01M PBS, pH 7.4, 0.2% BSA, 0.05% Proclin 300.
Stability and Storage Store at 4°C for 12 months. Protect from light. Do not freeze.
Note For flow cytometric staining, the suggested use of this reagent is 0.5 µg per million cells in 100 µL volume. It is recommended that the reagent be titrated for optimal performance for each application. For research use only.

TD-HY113117_1.jpg
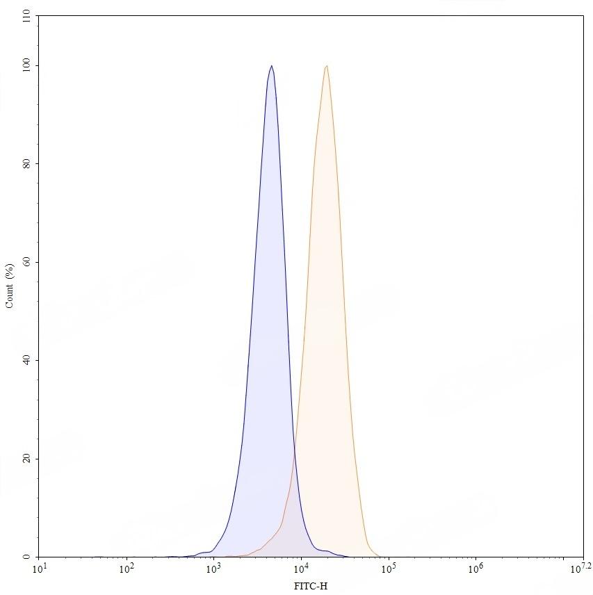
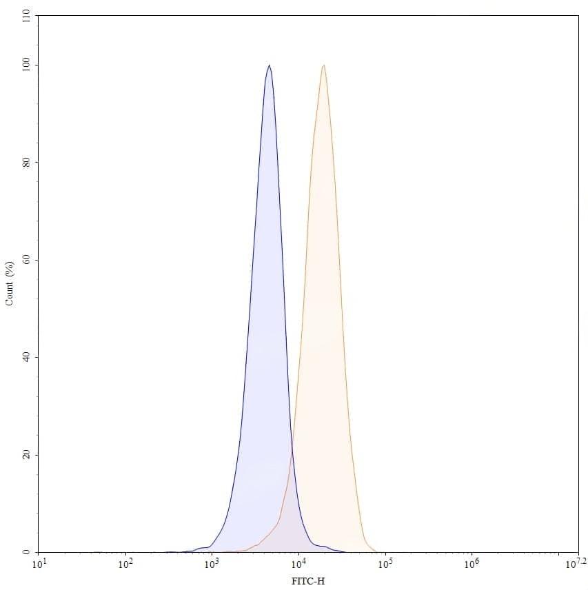
Flow CytoMetry
 
Flow-cytometry using FITC anti-human CD2 antibody. Jurkat cells were stained with an irrelevant antibody (Blue Histogram) or an FITC anti-human CD2 monoclonal antibody (Catalog: TD-HY113117, Yellow Histogram) at a concentration of 5 µg/ml for 30 mins at RT. After washing, and cells analysed on a NovoCyte Flow Cytometer.