EN
流式同型对照抗体
Anti-Human CD29/ITGB1 Antibody (TS2/16), APC
All
TD-HY248237_1.jpg
  • CatalogTD-HY248237
  • ClonalitymAb
  • Application FCM
  • Synonyms
  • 规格
    50T
  • 价格
    ¥询价
定制服务咨询
Catalog No. TD-HY248237
Species reactivity Human
Applications FCM
Host species Mouse
Isotype IgG1, kappa
Clone ID TS2/16
Conjugation APC
Clonality Monoclonal
Target MSK12, VLA-4 subunit beta, CD29, Integrin beta-1, ITGB1, FNRB, MDF2, GPIIA, Glycoprotein IIa, Fibronectin receptor subunit beta
Endotoxin level Please contact with the lab for this information.
Accession P05556
Form Liquid
Storage buffer

0.01M PBS, pH 7.4, 0.2% BSA, 0.05% Proclin 300.

Please refer to the specific buffer information in the hardcopy of datasheet or the lot-specific COA.

Stability and Storage Store at 4°C for 12 months. Protect from light. Do not freeze.
Note For flow cytometric staining, the suggested use of this reagent is 0.5 µg per million cells in 100 µL volume. It is recommended that the reagent be titrated for optimal performance for each application. For research use only.

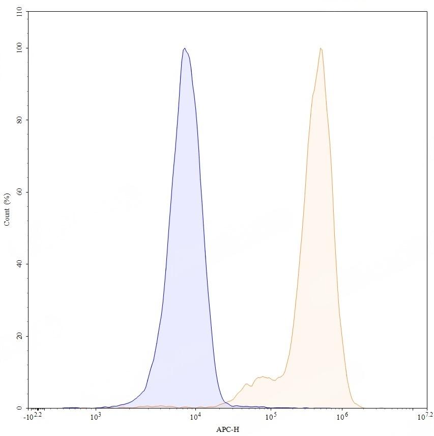
TD-HY248237_1.jpg
Flow CytoMetry
 
Flow-cytometry using APC anti-human CD29 antibody. Hela cells were stained with an irrelevant antibody (Blue Histogram) or an APC anti-human CD29 monoclonal antibody (Catalog: TD-HY248237, Yellow Histogram) at a concentration of 5 µg/ml for 30 mins at RT. After washing, and cells analysed on a NovoCyte Flow Cytometer.