EN
流式同型对照抗体
Anti-Human CD340/ERBB2/HER2/NEU Antibody (A21), PE
All
TD-HY286327_1.jpg
  • CatalogTD-HY286327
  • ClonalitymAb
  • Application ELISA, FCM, WB
  • Synonyms
  • 规格
    50T
  • 价格
    ¥询价
定制服务咨询
Catalog No. TD-HY286327
Species reactivity Human
Applications ELISA, FCM, WB
Host species Mouse
Isotype IgG2a, kappa
Clone ID A21
Conjugation PE
Clonality Monoclonal
Target p185erbB2, HER2, NGL, Tyrosine kinase-type cell surface receptor HER2, NEU, MLN 19, Proto-oncogene Neu, MLN19, ERBB2, Proto-oncogene c-ErbB-2, CD340, Receptor tyrosine-protein kinase erbB-2, Metastatic lymph node gene 19 protein
Endotoxin level Please contact with the lab for this information.
Accession P04626
Form Liquid
Storage buffer

0.01M PBS, pH 7.4, 0.2% BSA, 0.05% Proclin 300.

Please refer to the specific buffer information in the hardcopy of datasheet or the lot-specific COA.

Stability and Storage Store at 4°C for 12 months. Protect from light. Do not freeze.
Note For flow cytometric staining, the suggested use of this reagent is 0.5 µg per million cells in 100 µL volume. It is recommended that the reagent be titrated for optimal performance for each application. For research use only.

TD-HY286327_1.jpg
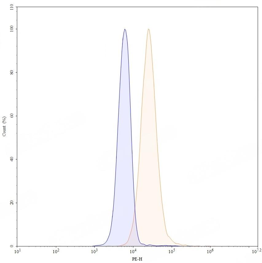
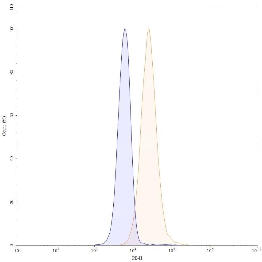
Flow CytoMetry
 
Flow-cytometry using PE anti-human ERBB2 antibody. MCF-7 cells were stained with an irrelevant antibody (Blue Histogram) or an PE anti-human ERBB2 monoclonal antibody (Catalog: TD-HY286327, Yellow Histogram) at a concentration of 5 µg/ml for 30 mins at RT. After washing, and cells analysed on a NovoCyte Flow Cytometer.