Anti-Human CD54/ICAM1 Antibody (SAA0026), FITC(TD-HY321217) is amouse monoclonalantibody detectingICAM1inFCM. Suitable forHuman.HighlightsFlow Cytometry— Validated for flow cytometry applications.Fluorescent Label— Direct conjugate for streamlined workflows.
Species reactivity
Human
Applications
FCM
Host species
Mouse
Isotype
IgG2a
Conjugation
FITC
Clone ID
SAA0026
Clonality
Monoclonal
Target
ICAM1, Major group rhinovirus receptor, CD54, ICAM-1, Intercellular adhesion molecule 1
Endotoxin level
Please contact with the lab for this information.
Accession
P05362
Form
Liquid
Storage buffer
0.01M PBS, pH 7.4, 0.2% BSA, 0.05% Proclin 300.Please refer to the specific buffer information in the hardcopy of datasheet or the lot-specific COA.
Stability and Storage
Store at 4°C for 12 months. Protect from light. Do not freeze.
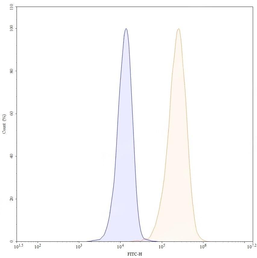
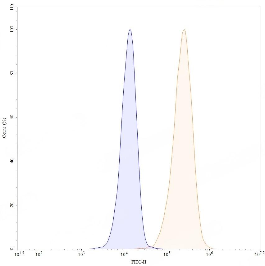
Caption
Flow-cytometry using FITC anti-human CD54 antibody. RPMI-8226 cells were stained with an irrelevant antibody (Blue Histogram) or an FITC anti-human CD54 monoclonal antibody (Catalog No.:TD-HY321217, Yellow Histogram) at a concentration of 5 µg/ml for 30 mins at RT. After washing, cells analysed on a NovoCyte Flow Cytometer.
Note
For flow cytometric staining, the suggested use of this reagent is 0.5 µg per million cells in 100 µL volume. It is recommended that the reagent be titrated for optimal performance for each application. For research use only.