EN
流式同型对照抗体
Anti-Human CD54/ICAM1 Antibody (SAA0026), PE
All
TD-HY321227_1.jpg
  • CatalogTD-HY321227
  • ClonalitymAb
  • Application FCM
  • Synonyms
  • 规格
    50T
  • 价格
    ¥询价
定制服务咨询
Catalog No. TD-HY321227
Species reactivity Human
Applications FCM
Host species Mouse
Isotype IgG2a
Clone ID SAA0026
Conjugation PE
Clonality Monoclonal
Target ICAM1, Major group rhinovirus receptor, CD54, ICAM-1, Intercellular adhesion molecule 1
Endotoxin level Please contact with the lab for this information.
Accession P05362
Form Liquid
Storage buffer

0.01M PBS, pH 7.4, 0.2% BSA, 0.05% Proclin 300.

Please refer to the specific buffer information in the hardcopy of datasheet or the lot-specific COA.

Stability and Storage Store at 4°C for 12 months. Protect from light. Do not freeze.
Note For flow cytometric staining, the suggested use of this reagent is 0.5 µg per million cells in 100 µL volume. It is recommended that the reagent be titrated for optimal performance for each application. For research use only.

TD-HY321227_1.jpg
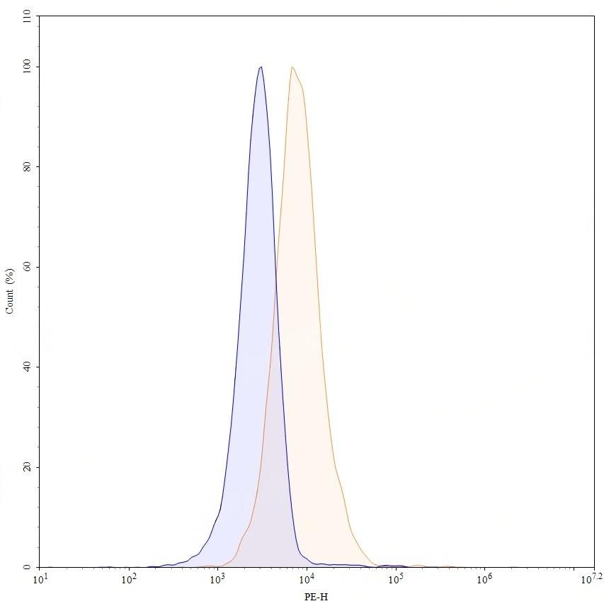
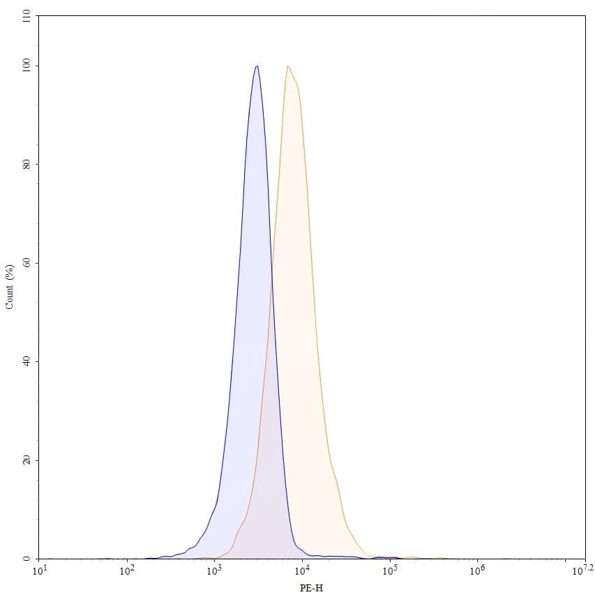
Flow CytoMetry
 
Flow-cytometry using PE anti-human CD54 antibody. RPMI-8226 cells were stained with an irrelevant antibody (Blue Histogram) or an PE anti-human CD54 monoclonal antibody (Catalog: TD-HY321227, Yellow Histogram) at a concentration of 5 µg/ml for 30 mins at RT. After washing, and cells analysed on a NovoCyte Flow Cytometer.