EN
流式同型对照抗体
Anti-Human IL6 Antibody (SAA0375)
All
TD-HY328107_1.jpg
TD-HY328107_2.jpg
  • CatalogTD-HY328107
  • ClonalitymAb
  • Application ELISA, FCM
  • Synonyms
  • 规格
    50ug
  • 价格
    ¥询价
定制服务咨询
Catalog No. TD-HY328107
Species reactivity Human
Applications ELISA, FCM
Host species Mouse
Isotype IgG1, kappa
Clone ID SAA0375
Clonality Monoclonal
Target Hybridoma growth factor, BSF-2, IFN-beta-2, CDF, IL6, Interleukin-6, IL-6, B-cell stimulatory factor 2, Interferon beta-2, IFNB2, CTL differentiation factor
Endotoxin level Please contact with the lab for this information.
Purity >95% as determined by SDS-PAGE.
Purification Protein A/G purified from cell culture supernatant.
Accession P05231
Form Liquid
Storage buffer

0.01M PBS, pH 7.4, 0.09% Sodium azide.

Please refer to the specific buffer information in the hardcopy of datasheet or the lot-specific COA.

Stability and Storage Use a manual defrost freezer and avoid repeated freeze-thaw cycles. Store at 4°C short term (1-2 weeks). Store at -20°C 12 months. Store at -80°C long term.
Note For research use only.

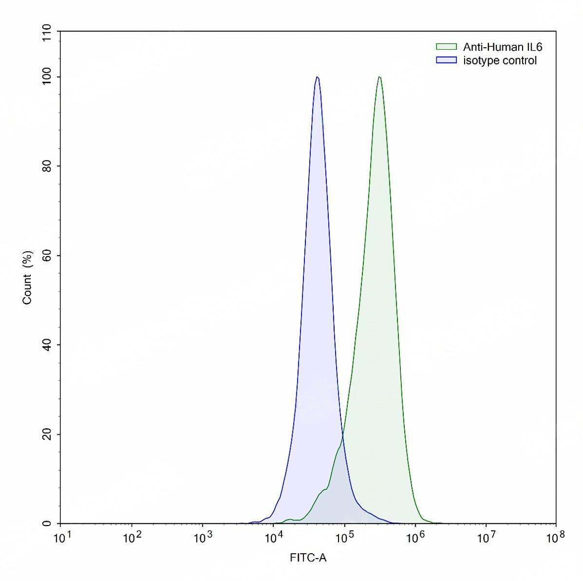
TD-HY328107_1.jpg
Flow-cytometry
 
Flow-cytometry using anti-human IL6 antibody.IL6 Transfected CHO cells were stained with an irrelevant antibody (Blue Histogram) or an anti-human IL6 antibody monoclonal antibody (Catalog # TD-HY328107 ,Green Histogram) at a concentration of 5 ug/ml for 30 mins at RT. After washing, bound antibody was detected using a FITC conjugated goat anti-mouse antibody (Catalog # TD-MF690414) and cells analysed on a NovoCyte Flow Cytometer.
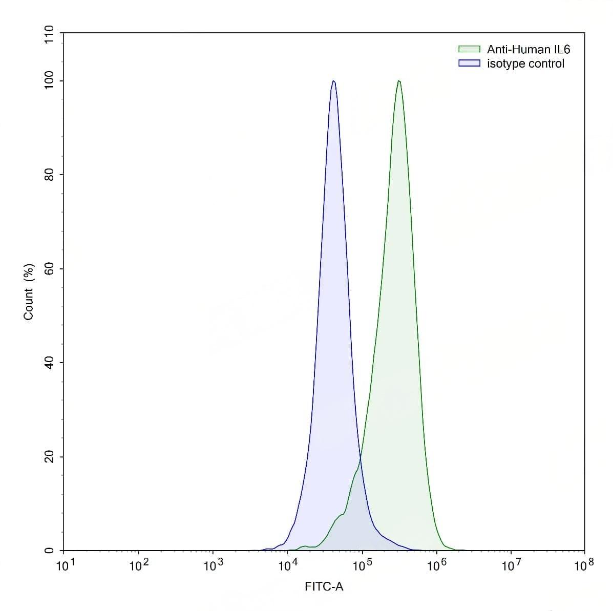
TD-HY328107_2.jpg
Flow-cytometry
 
Flow-cytometry using anti-human IL6 antibody.LPS treated THP-1 cells were stained with an irrelevant antibody (Blue Histogram) or an anti-human IL6 antibody monoclonal antibody (Catalog # TD-HY328107 ,Green Histogram) at a concentration of 5 ug/ml for 30 mins at RT. After washing, bound antibody was detected using a FITC conjugated goat anti-mouse antibody (Catalog # TD-MF690414) and cells analysed on a NovoCyte Flow Cytometer.