EN
流式同型对照抗体
Anti-Human CD107a/LAMP1 Antibody (Mab1), PE
All
TD-HY332127_1.jpg
  • CatalogTD-HY332127
  • ClonalitymAb
  • Application FCM
  • Synonyms
  • 规格
    50T
  • 价格
    ¥询价
定制服务咨询
Catalog No. TD-HY332127
Species reactivity Human
Applications FCM
Host species Mouse
Isotype IgG1, kappa
Clone ID Mab1
Conjugation PE
Clonality Monoclonal
Target LAMP1, Lysosome-associated membrane protein 1, CD107 antigen-like family member A, CD107a, LAMP-1, Lysosome-associated membrane glycoprotein 1
Endotoxin level Please contact with the lab for this information.
Accession P11279
Form Liquid
Storage buffer

0.01M PBS, pH 7.4, 0.2% BSA, 0.05% Proclin 300.

Please refer to the specific buffer information in the hardcopy of datasheet or the lot-specific COA.

Stability and Storage Store at 4°C for 12 months. Protect from light. Do not freeze.
Note For flow cytometric staining, the suggested use of this reagent is 0.5 µg per million cells in 100 µL volume. It is recommended that the reagent be titrated for optimal performance for each application. For research use only.

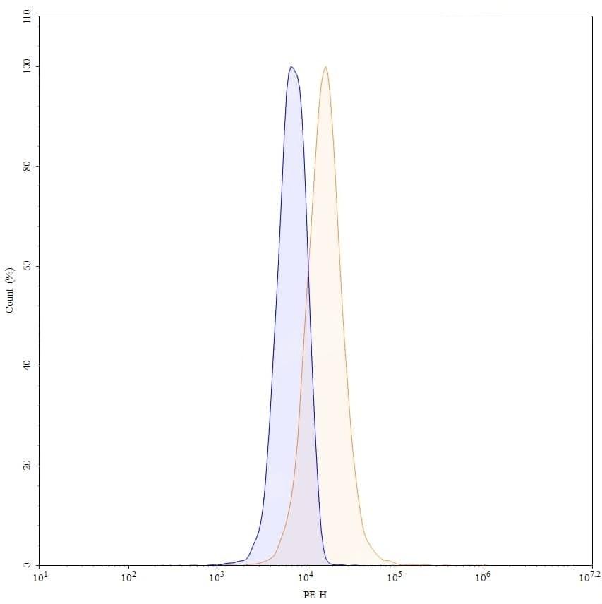
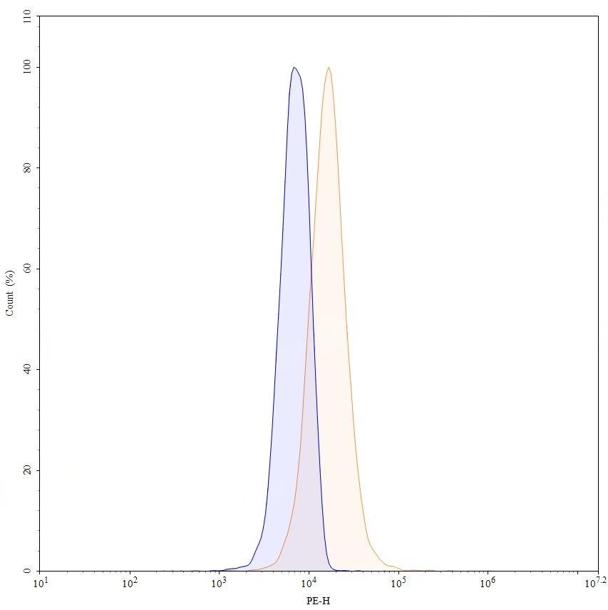
TD-HY332127_1.jpg
Flow CytoMetry
 
Flow-cytometry using PE anti-human CD107a antibody. Hela cells were fixed and permeabilized, then stained with an irrelevant antibody (Blue Histogram) or an PE anti-human CD107a monoclonal antibody (Catalog: TD-HY332127, Yellow Histogram) at a concentration of 5 µg/ml for 30 mins at RT. After washing, cells analysed on a NovoCyte Flow Cytometer.