EN
流式同型对照抗体
Anti-Human PAC-1 Antibody (PAC-1)
All
TD-HY355407_1.jpg
TD-HY355407_2.jpg
  • CatalogTD-HY355407
  • ClonalitymAb
  • Application FCM
  • Synonyms
  • 规格
    50ug
  • 价格
    ¥询价
定制服务咨询
Catalog No. TD-HY355407
Description The PAC-1 antibody is derived from the fusion of SP-2 mouse myeloma cells with splenic lymphocytes from BALB/c mice that were immunized with human platelets. The PAC-1 recognizes an epitope on the glycoprotein IIb/IIIa (gpIIb/IIIa, αIIbβ3) complex of activated platelets at or near the platelet fibrinogen receptor.
Species reactivity Human
Applications FCM
Host species Mouse
Isotype IgM, kappa
Clone ID PAC-1
Clonality Monoclonal
Target CD41, ITGAB, GPIIb, ITGA2B, Platelet membrane glycoprotein IIb, GP2B, Integrin alpha-IIb, GPalpha IIb, GPIIIa, Integrin beta-3, CD61, ITGB3, Platelet membrane glycoprotein IIIa, GP3A, PAC-1
Endotoxin level Please contact with the lab for this information.
Accession P08514 & P05106
Form Liquid
Storage buffer

0.01M PBS, pH 7.4.

Please refer to the specific buffer information in the hardcopy of datasheet or the lot-specific COA.

Stability and Storage Use a manual defrost freezer and avoid repeated freeze-thaw cycles. Store at 4°C short term (1-2 weeks). Store at -20°C 12 months. Store at -80°C long term.
Note For research use only.

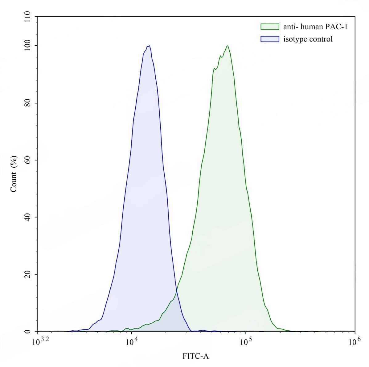
TD-HY355407_1.jpg
Flow Cytometry
 
Flow-cytometry using anti-human PAC-1 antibody.Jurkat cells were stained with an irrelevant antibody (Blue Histogram) or an anti-human PAC-1 antibody monoclonal antibody (Catalog # TD-HY355407 ,Green Histogram) at a concentration of 5 µg/ml for 30 mins at RT. After washing, bound antibody was detected using a FITC conjugated goat anti-mouse antibody (Catalog # TD-MF690414) and cells analysed on a NovoCyte Flow Cytometer.
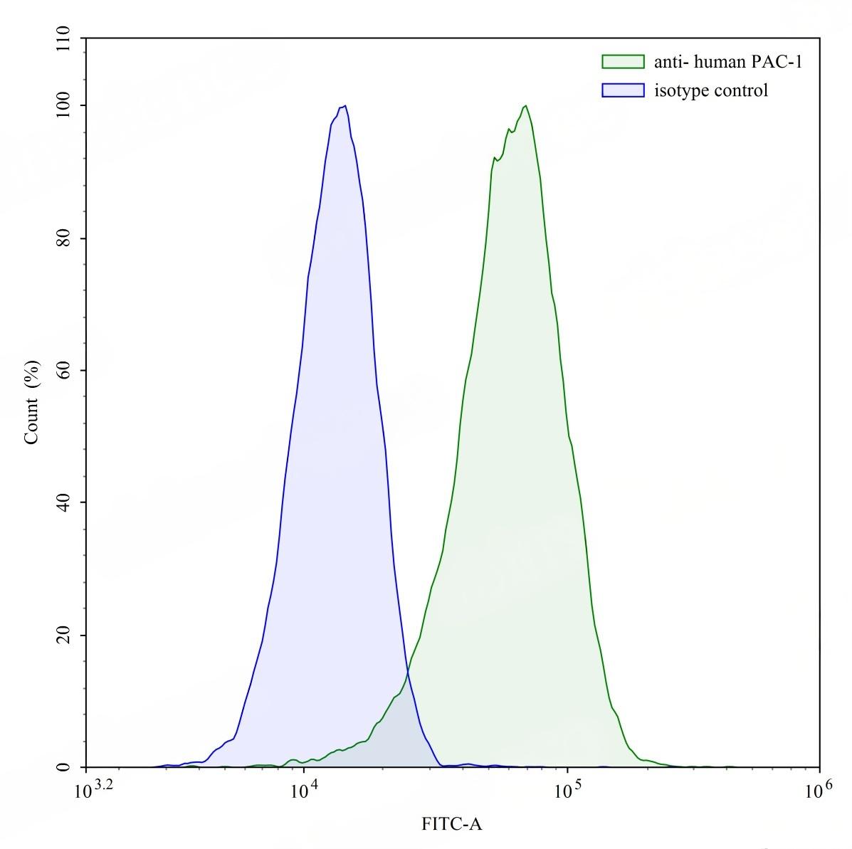
TD-HY355407_2.jpg
Flow Cytometry
 
Flow-cytometry using anti-human PAC-1 antibody.HepG2 cells were stained with an irrelevant antibody (Blue Histogram) or an anti-human PAC-1 antibody monoclonal antibody (Catalog # TD-HY355407 ,Green Histogram) at a concentration of 5 µg/ml for 30 mins at RT. After washing, bound antibody was detected using a FITC conjugated goat anti-mouse antibody (Catalog # TD-MF690414) and cells analysed on a NovoCyte Flow Cytometer.