EN
流式同型对照抗体
Anti-Human TACSTD2/TROP2 Antibody (SAA0113)
All
TD-HY373107_1.jpg
TD-HY373107_2.jpg
TD-HY373107_3.jpg
  • CatalogTD-HY373107
  • ClonalitymAb
  • Application FCM
  • Synonyms
  • 规格
    50ug
  • 价格
    ¥询价
定制服务咨询
Catalog No. TD-HY373107
Species reactivity Human
Applications FCM
Host species Mouse
Isotype IgG2a, kappa
Clone ID SAA0113
Clonality Monoclonal
Target Pancreatic carcinoma marker protein GA733-1, Tumor-associated calcium signal transducer 2, M1S1, TROP2, TACSTD2, Cell surface glycoprotein Trop-2, GA733-1, Membrane component chromosome 1 surface marker 1
Endotoxin level Please contact with the lab for this information.
Purity >95% as determined by SDS-PAGE.
Purification Protein A/G purified from cell culture supernatant.
Accession P09758
Form Liquid
Storage buffer

0.01M PBS, pH 7.4.

Please refer to the specific buffer information in the hardcopy of datasheet or the lot-specific COA.

Stability and Storage Use a manual defrost freezer and avoid repeated freeze-thaw cycles. Store at 4°C short term (1-2 weeks). Store at -20°C 12 months. Store at -80°C long term.
Note For research use only.

TD-HY373107_1.jpg
Bioactivity
 
Detects Human TACSTD2/TROP2 in indirect ELISAs.
TD-HY373107_2.jpg
Flow CytoMetry
 
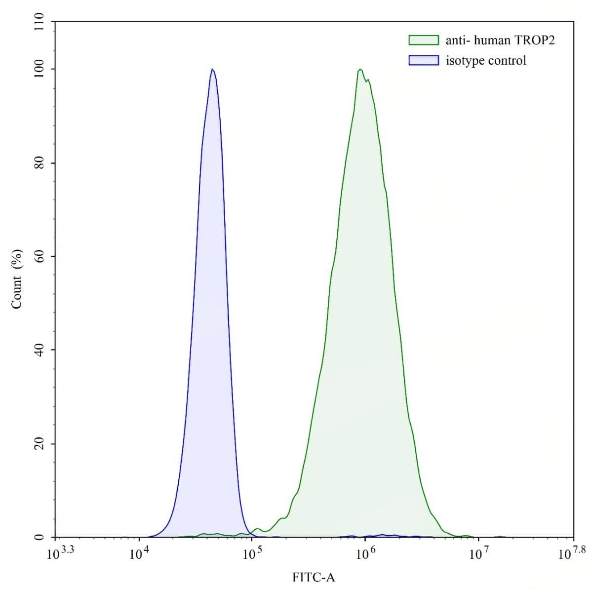
Flow-cytometry using anti-human TROP2 antibody.HeLa cells were stained with an irrelevant antibody (Blue Histogram) or an anti-human TROP2 antibody monoclonal antibody (Catalog # TD-HY373107 ,Green Histogram) at a concentration of 5 µg/ml for 30 mins at RT. After washing, bound antibody was detected using a FITC conjugated goat anti-mouse antibody (Catalog # TD-MF690414) and cells analysed on a NovoCyte Flow Cytometer.
TD-HY373107_3.jpg
Flow CytoMetry
 
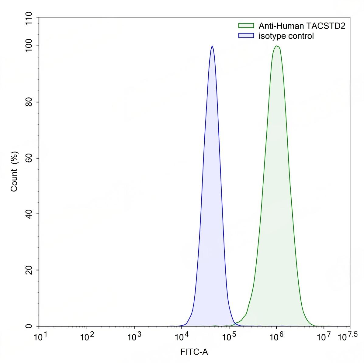
Flow-cytometry using anti-human TACSTD2 antibody.MCF7 cells were stained with an irrelevant antibody (Blue Histogram) or an anti-human TACSTD2 antibody monoclonal antibody (Catalog # TD-HY373107 ,Green Histogram) at a concentration of 5 µg/ml for 30 mins at RT. After washing, bound antibody was detected using a FITC conjugated goat anti-mouse antibody (Catalog # TD-MF690414) and cells analysed on a NovoCyte Flow Cytometer.
TD-HY373107_4.jpg
Flow CytoMetry
 
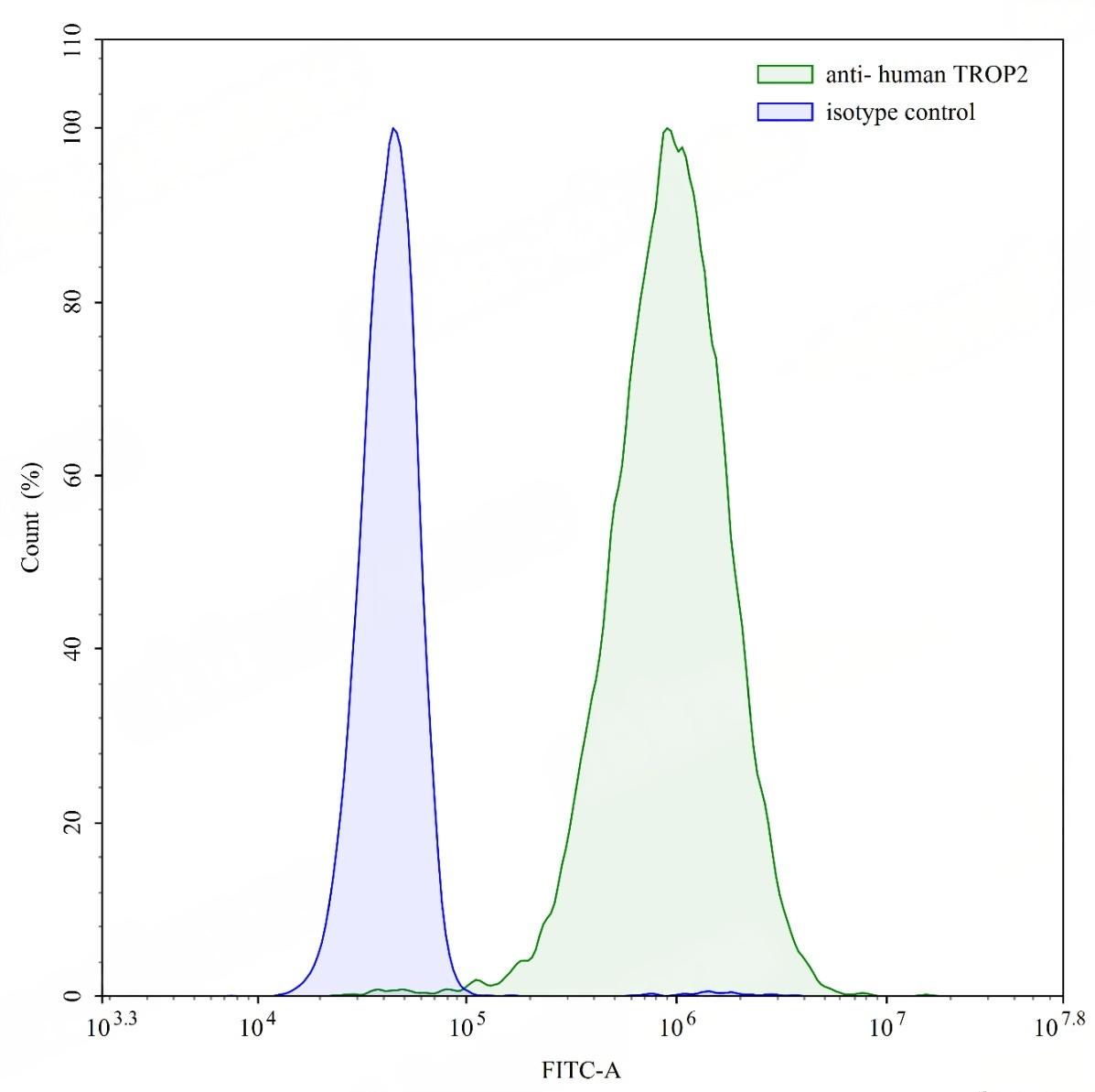
Flow-cytometry using anti-human TACSTD2 antibody.PC-3 cells were stained with an irrelevant antibody (Blue Histogram) or an anti-human TACSTD2 antibody monoclonal antibody (Catalog # TD-HY373107 ,Green Histogram) at a concentration of 5 µg/ml for 30 mins at RT. After washing, bound antibody was detected using a FITC conjugated goat anti-mouse antibody (Catalog # TD-MF690414) and cells analysed on a NovoCyte Flow Cytometer.
TD-HY373107_5.jpg
Flow CytoMetry
 
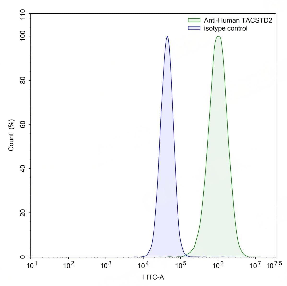
Flow-cytometry using anti-human TACSTD2 antibody. Untransfected cells (blue Histogram) and Transfected cells (Yellow Histogram) were stained with an anti-human TACSTD2 monoclonal antibody (Catalog: TD-HY373107) at a concentration of 5 µg/ml for 30 mins at RT. After washing, bound antibody was detected using a Goat Anti-Mouse IgG H&L Polyclonal Antibody, FITC (abinScience: TD-MF690414) and cells analysed on a NovoCyte Flow Cytometer.