EN
流式同型对照抗体
Anti-Human CD18/ITGB2 Antibody (SAA0815), APC
All
TD-HY378137_1.jpg
  • CatalogTD-HY378137
  • ClonalitymAb
  • Application ELISA, FCM, WB
  • Synonyms
  • 规格
    50T
  • 价格
    ¥询价
定制服务咨询
Catalog No. TD-HY378137
Species reactivity Human
Applications ELISA, FCM, WB
Host species Human
Isotype IgG1
Clone ID SAA0815
Conjugation APC
Clonality Monoclonal
Target Complement receptor C3 subunit beta, Cell surface adhesion glycoproteins LFA-1/CR3/p150, 95 subunit beta, Integrin beta-2, MFI7, CD18, ITGB2, RHC13101
Endotoxin level Please contact with the lab for this information.
Accession P05107
Form Liquid
Storage buffer

0.01M PBS, pH 7.4, 0.2% BSA, 0.05% Proclin 300.

Please refer to the specific buffer information in the hardcopy of datasheet or the lot-specific COA.

Stability and Storage Store at 4°C for 12 months. Protect from light. Do not freeze.
Note For flow cytometric staining, the suggested use of this reagent is 0.5 µg per million cells in 100 µL volume. It is recommended that the reagent be titrated for optimal performance for each application. For research use only.

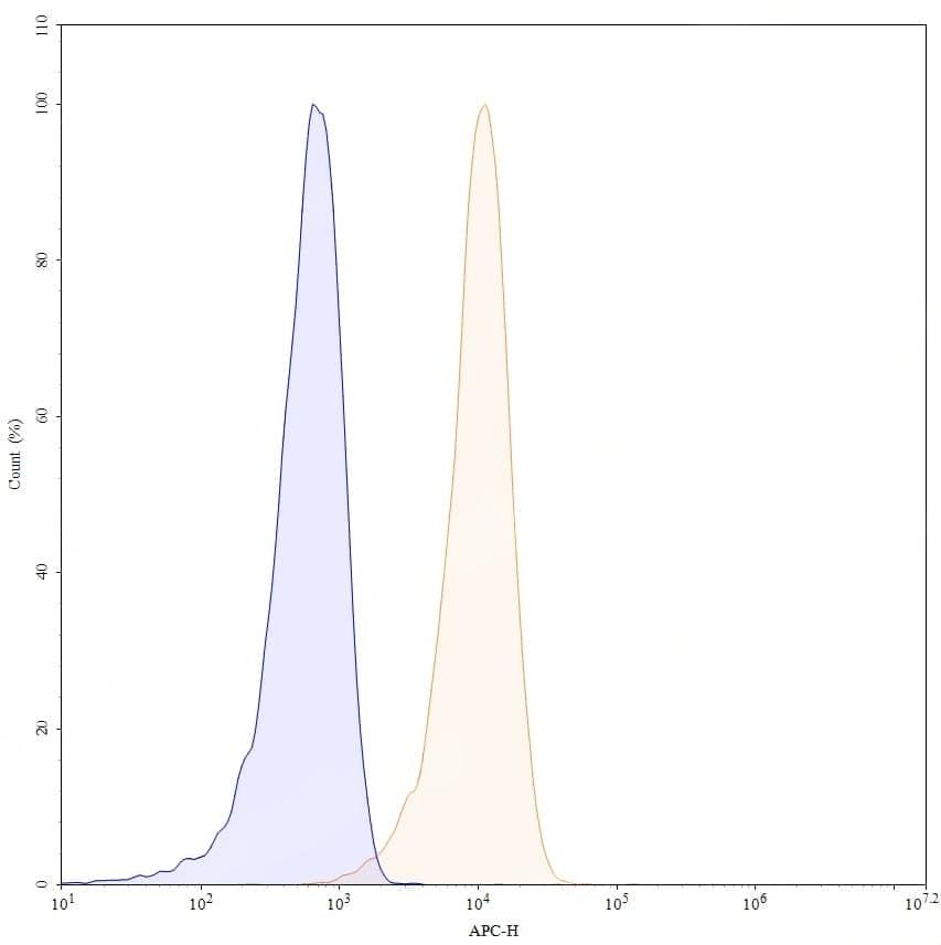
TD-HY378137_1.jpg
Flow CytoMetry
 
Flow-cytometry using APC anti-human CD18 antibody. Jurkat cells were stained with an irrelevant antibody (Blue Histogram) or an APC anti-human CD18 monoclonal antibody (Catalog: TD-HY378137, Yellow Histogram) at a concentration of 5 µg/ml for 30 mins at RT. After washing, and cells analysed on a NovoCyte Flow Cytometer.