EN
流式同型对照抗体
Anti-Human CD18/ITGB2 & CD11/ITGAL Antibody (23F2G), PE
All
TD-HY378627_1.jpg
  • CatalogTD-HY378627
  • ClonalitymAb
  • Application ELISA, FCM
  • Synonyms
  • 规格
    50T
  • 价格
    ¥询价
定制服务咨询
Catalog No. TD-HY378627
Species reactivity Human
Applications ELISA, FCM
Host species Human
Isotype IgG4
Clone ID 23F2G
Conjugation PE
Clonality Monoclonal
Target Complement receptor C3 subunit beta, Cell surface adhesion glycoproteins LFA-1/CR3/p150, 95 subunit beta, Integrin beta-2, MFI7, CD18, ITGB2, CD11A, Leukocyte function-associated molecule 1 alpha chain, Leukocyte adhesion glycoprotein LFA-1 alpha chain, LFA-1A, CD11 antigen-like family member A, CD11a, ITGAL, Integrin alpha-L
Endotoxin level Please contact with the lab for this information.
Accession P05107 & P20701
Form Liquid
Storage buffer

0.01M PBS, pH 7.4, 0.2% BSA, 0.05% Proclin 300.

Please refer to the specific buffer information in the hardcopy of datasheet or the lot-specific COA.

Stability and Storage Store at 4°C for 12 months. Protect from light. Do not freeze.
Note For flow cytometric staining, the suggested use of this reagent is 0.5 µg per million cells in 100 µL volume. It is recommended that the reagent be titrated for optimal performance for each application. For research use only.

TD-HY378627_1.jpg
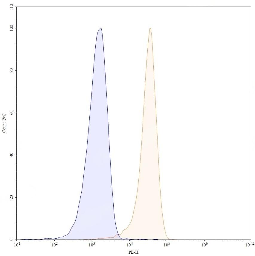
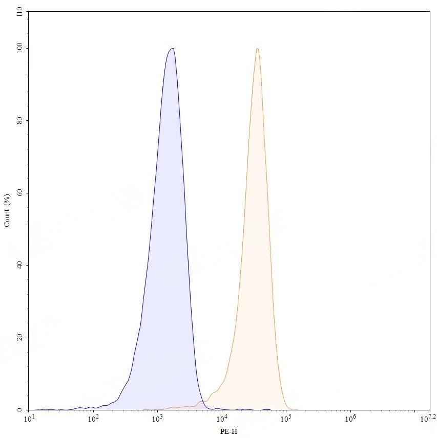
Flow CytoMetry
 
Flow-cytometry using PE anti-human CD18 antibody. Jurkat cells were stained with an irrelevant antibody (Blue Histogram) or an PE anti-human CD18 monoclonal antibody (Catalog: TD-HY378627, Yellow Histogram) at a concentration of 5 µg/ml for 30 mins at RT. After washing, and cells analysed on a NovoCyte Flow Cytometer.