Anti-Human CD16a/FCGR3A Antibody (NM3E2), PerCP(TD-HY386247) is ahuman monoclonalantibody detectingCD16ainFCM. Suitable forHuman.HighlightsFlow Cytometry— Validated for flow cytometry applications.Fluorescent Label— Direct conjugate for streamlined workflows.
Species reactivity
Human
Applications
FCM
Host species
Human
Isotype
IgG1, kappa
Conjugation
PerCP
Clone ID
NM3E2
Clonality
Monoclonal
Target
CD16a, CD16A, FCGR3A, Fc-gamma RIII-alpha, FcRIIIa, IgG Fc receptor III-2, Low affinity immunoglobulin gamma Fc region receptor III-A, IGFR3, CD16a antigen, Fc-gamma RIII, FCGR3, Fc-gamma RIIIa, FCG3, FcRIII, FcR-10
Endotoxin level
Please contact with the lab for this information.
Accession
P08637
Form
Liquid
Storage buffer
0.01M PBS, pH 7.4, 0.2% BSA, 0.05% Proclin 300.Please refer to the specific buffer information in the hardcopy of datasheet or the lot-specific COA.
Stability and Storage
Store at 4°C for 12 months. Protect from light. Do not freeze.
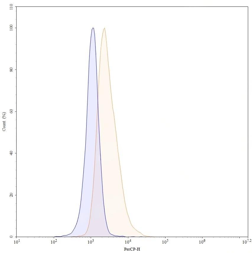
Caption
Flow-cytometry PerCP using anti-human CD16A antibody. Untransfected cells (blue Histogram) and Transfected cells (Yellow Histogram) were stained with an PerCP anti-human CD16A monoclonal antibody (Catalog No.:TD-HY386247) at a concentration of 5 µg/ml for 30 mins at RT. After washing, cells analysed on a NovoCyte Flow Cytometer.
Note
For flow cytometric staining, the suggested use of this reagent is 0.5 µg per million cells in 100 µL volume. It is recommended that the reagent be titrated for optimal performance for each application. For research use only.