EN
流式同型对照抗体
Anti-Human CD324/CDH1 Antibody (67A4)
All
TD-HY460107_1.jpg
TD-HY460107_2.jpg
TD-HY460107_3.jpg
  • CatalogTD-HY460107
  • ClonalitymAb
  • Application FCM, IF, IP
  • Synonyms
  • 规格
    50ug
  • 价格
    ¥询价
定制服务咨询
Catalog No. TD-HY460107
Species reactivity Human
Applications FCM, IF, IP
Host species Mouse
Isotype IgG1, kappa
Clone ID 67A4
Clonality Monoclonal
Target CD324, Uvomorulin, Epithelial cadherin, E-cadherin, CDHE, CAM 120/80, UVO, CDH1, Cadherin-1
Endotoxin level Please contact with the lab for this information.
Purity >95% as determined by SDS-PAGE.
Purification Protein A/G purified from cell culture supernatant.
Accession P12830
Form Liquid
Storage buffer

0.01M PBS, pH 7.4.

Please refer to the specific buffer information in the hardcopy of datasheet or the lot-specific COA.

Stability and Storage Use a manual defrost freezer and avoid repeated freeze-thaw cycles. Store at 4°C short term (1-2 weeks). Store at -20°C 12 months. Store at -80°C long term.
Note For research use only.

TD-HY460107_1.jpg
Bioactivity
 
Detects CD324/CDH1 in indirect ELISAs.
TD-HY460107_2.jpg
Flow Cytometry
 
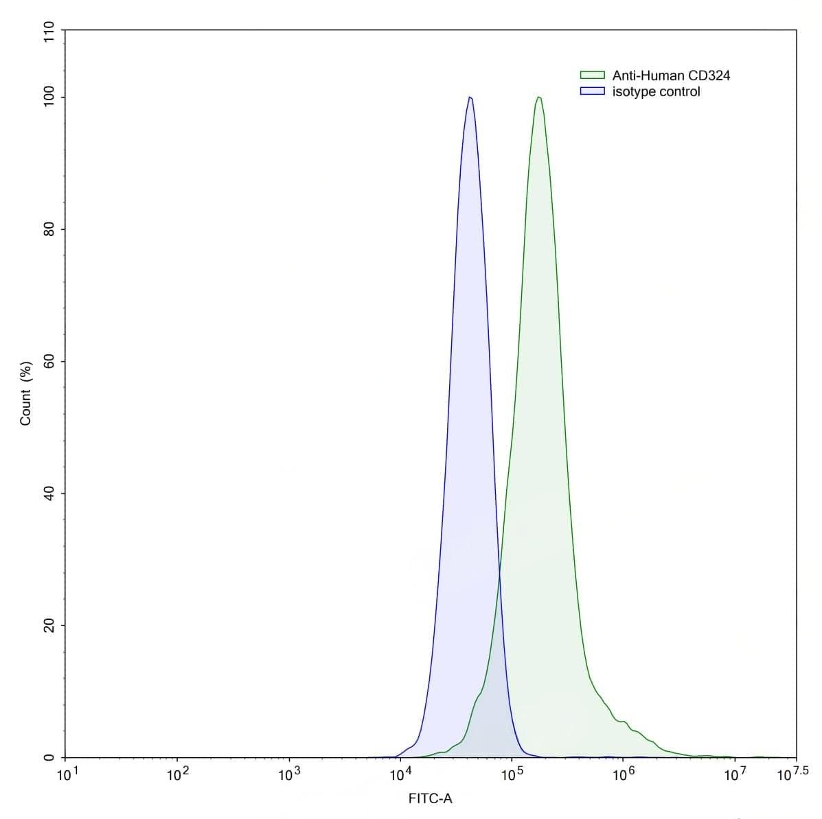
Flow-cytometry using anti-human CD324 antibody.HT-29 cells were stained with an irrelevant antibody (Blue Histogram) or an anti-human CD324 antibody monoclonal antibody (Catalog # TD- HY460107 ,Green Histogram) at a concentration of 5 µg/ml for 30 mins at RT. After washing, bound antibody was detected using a FITC conjugated goat anti-mouse antibody (Catalog # TD-MF690414) and cells analysed on a NovoCyte Flow Cytometer.
TD-HY460107_3.jpg
Flow Cytometry
 
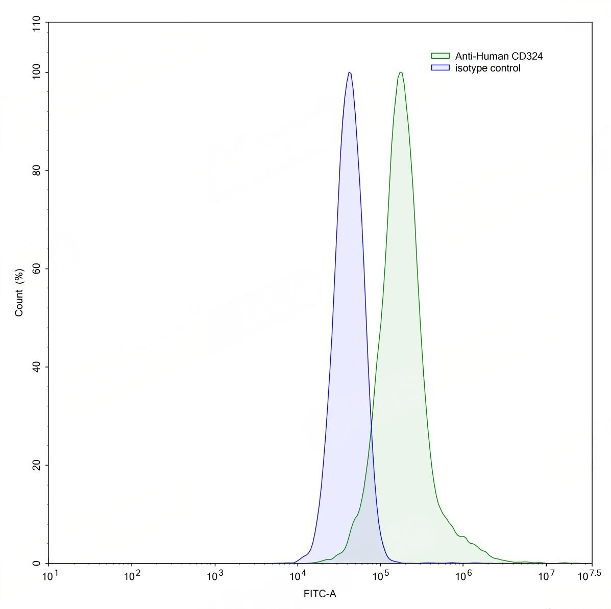
Flow-cytometry using anti-human CD324 antibody.MCF7 cells were stained with an irrelevant antibody (Blue Histogram) or an anti-human CD324 antibody monoclonal antibody (Catalog # TD-HY460107 ,Green Histogram) at a concentration of 5 µg/ml for 30 mins at RT. After washing, bound antibody was detected using a FITC conjugated goat anti-mouse antibody (Catalog # TD-MF690414) and cells analysed on a NovoCyte Flow Cytometer.
TD-HY460107_4.jpg
Flow Cytometry
 
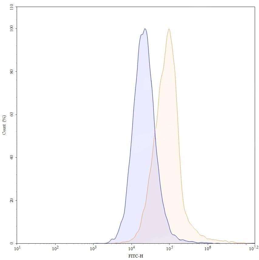
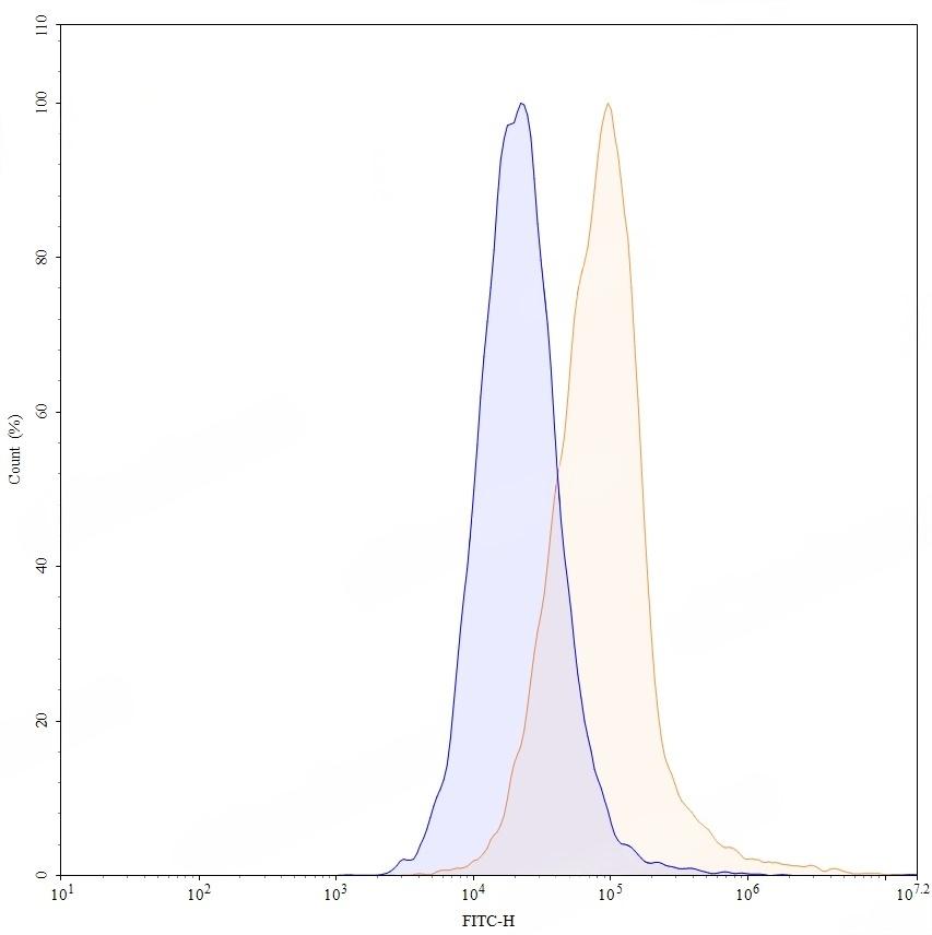
Flow-cytometry using anti-human CD324 antibody. Untransfected cells (blue Histogram) and Transfected cells (Yellow Histogram) were stained with an anti-human CD324 monoclonal antibody (Catalog # TD-HY460107) at a concentration of 5 µg/ml for 30 mins at RT. After washing, bound antibody was detected using a Goat Anti-Mouse IgG H&L Polyclonal Antibody, FITC (Catalog # TD-MF690414) and cells analysed on a NovoCyte Flow Cytometer.