EN
流式同型对照抗体
Anti-Human CD324/CDH1 Antibody (67A4), PE
All
TD-HY460127_1.jpg
  • CatalogTD-HY460127
  • ClonalitymAb
  • Application FCM, IF
  • Synonyms
  • 规格
    50T
  • 价格
    ¥询价
定制服务咨询
Catalog No. TD-HY460127
Species reactivity Human
Applications FCM, IF
Host species Mouse
Isotype IgG1, kappa
Clone ID 67A4
Conjugation PE
Clonality Monoclonal
Target CD324, Uvomorulin, Epithelial cadherin, E-cadherin, CDHE, CAM 120/80, UVO, CDH1, Cadherin-1
Endotoxin level Please contact with the lab for this information.
Accession P12830
Form Liquid
Storage buffer

0.01M PBS, pH 7.4, 0.2% BSA, 0.05% Proclin 300.

Please refer to the specific buffer information in the hardcopy of datasheet or the lot-specific COA.

Stability and Storage Store at 4°C for 12 months. Protect from light. Do not freeze.
Note For flow cytometric staining, the suggested use of this reagent is 0.5 µg per million cells in 100 µL volume. It is recommended that the reagent be titrated for optimal performance for each application. For research use only.

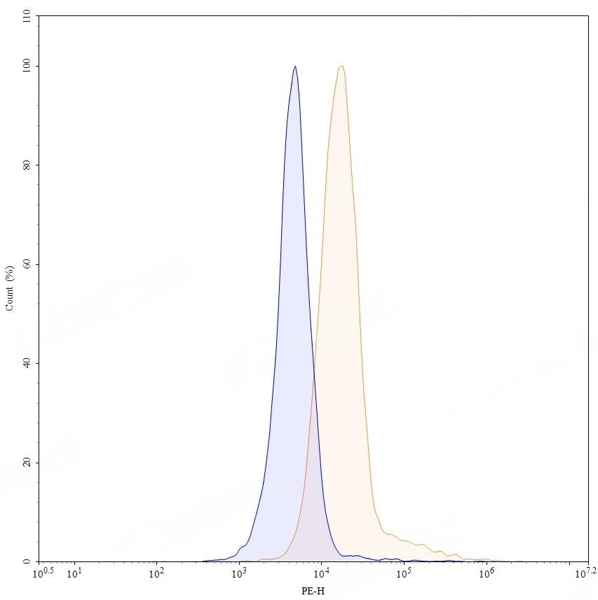
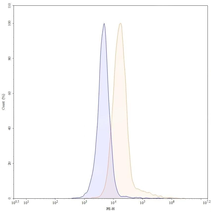
TD-HY460127_1.jpg
Flow CytoMetry
 
Flow-cytometry using PE anti-human CD324 antibody. HT-29 cells were stained with an irrelevant antibody (Blue Histogram) or an PE anti-human CD324 monoclonal antibody (Catalog: TD-HY460127, Yellow Histogram) at a concentration of 5 µg/ml for 30 mins at RT. After washing, cells analysed on a NovoCyte Flow Cytometer.