Anti-Human CD49e/ITGA5 Antibody (SAA0021), FITC(TD-HY464117) is ahuman monoclonalantibody detectingCD49 antigen-like family member EinFCM. Suitable forHuman.HighlightsFlow Cytometry— Validated for flow cytometry applications.Fluorescent Label— Direct conjugate for streamlined workflows.
Species reactivity
Human
Applications
FCM
Host species
Human
Isotype
IgG4
Conjugation
FITC
Clone ID
SAA0021
Clonality
Monoclonal
Target
CD49 antigen-like family member E, Integrin alpha-F, ITGA5, VLA-5, Fibronectin receptor subunit alpha, CD49e, Integrin alpha-5, FNRA
Endotoxin level
Please contact with the lab for this information.
Accession
P08648
Form
Liquid
Storage buffer
0.01M PBS, pH 7.4, 0.2% BSA, 0.05% Proclin 300.Please refer to the specific buffer information in the hardcopy of datasheet or the lot-specific COA.
Stability and Storage
Store at 4°C for 12 months. Protect from light. Do not freeze.
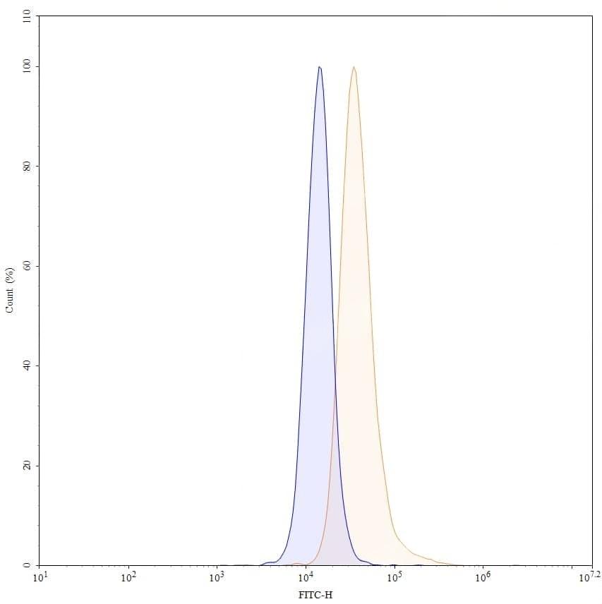
Caption
Flow-cytometry using APC anti-human CD49e antibody. HUVEC cells were stained with an irrelevant antibody (Blue Histogram) or an APC anti-human CD49e monoclonal antibody (Catalog No.:TD-HY464117, Yellow Histogram) at a concentration of 5 µg/ml for 30 mins at RT. After washing, cells analysed on a NovoCyte Flow Cytometer.
Note
For flow cytometric staining, the suggested use of this reagent is 0.5 µg per million cells in 100 µL volume. It is recommended that the reagent be titrated for optimal performance for each application. For research use only.