EN
流式同型对照抗体
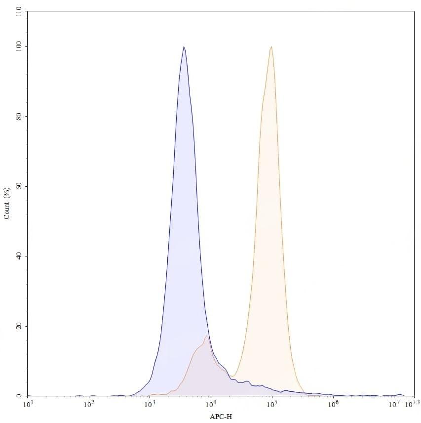
Anti-Human CD66e/CEA/CEACAM5 Antibody (MN14), APC
All
  • CatalogTD-HY546237
  • ClonalitymAb
  • Application FCM
  • Synonyms
  • 规格
    50T
  • 价格
    ¥询价
定制服务咨询
Catalog No. TD-HY546237
Species reactivity Human
Applications FCM
Host species Human
Isotype IgG1, kappa
Clone ID MN14
Conjugation APC
Clonality Monoclonal
Target Meconium antigen 100, CEACAM5, CEA, CD66e, Carcinoembryonic antigen-related cell adhesion molecule 5, Carcinoembryonic antigen
Endotoxin level Please contact with the lab for this information.
Accession P06731
Form Liquid
Storage buffer

0.01M PBS, pH 7.4, 0.2% BSA, 0.05% Proclin 300.

Please refer to the specific buffer information in the hardcopy of datasheet or the lot-specific COA.

Stability and Storage Store at 4°C for 12 months. Protect from light. Do not freeze.
Note For flow cytometric staining, the suggested use of this reagent is 0.5 µg per million cells in 100 µL volume. It is recommended that the reagent be titrated for optimal performance for each application. For research use only.