Anti-Human VIM/Vimentin Antibody (VB6), FITC(TD-HY550117) is ahuman monoclonalantibody detectingVimentininELISA, FCM, WB. Suitable forHuman.HighlightsMulti-Application— Validated across multiple applications.Flow Cytometry— Validated for flow cytometry applications.Fluorescent Label— Direct conjugate for streamlined workflows.
Species reactivity
Human
Applications
ELISA, FCM, WB
Host species
Human
Isotype
IgG1, kappa
Conjugation
FITC
Clone ID
VB6
Clonality
Monoclonal
Target
Vimentin, VIM, RHC35301
Endotoxin level
Please contact with the lab for this information.
Accession
P08670
Form
Liquid
Storage buffer
0.01M PBS, pH 7.4, 0.2% BSA, 0.05% Proclin 300.Please refer to the specific buffer information in the hardcopy of datasheet or the lot-specific COA.
Stability and Storage
Store at 4°C for 12 months. Protect from light. Do not freeze.
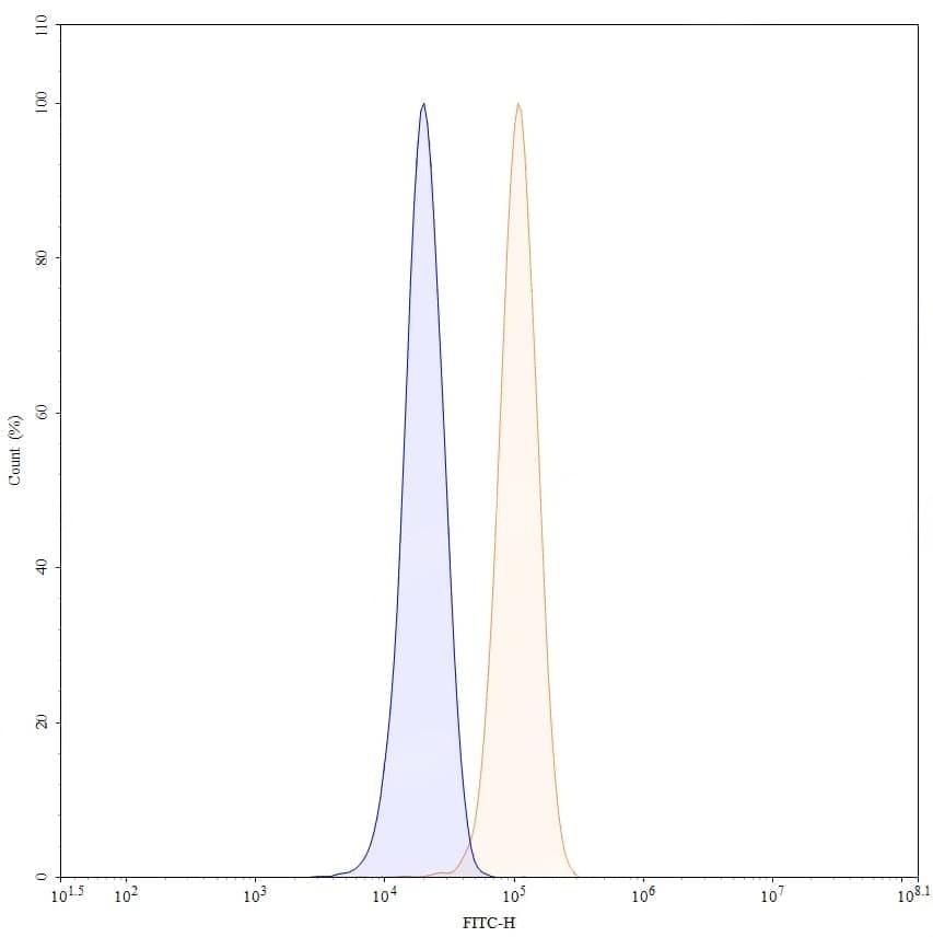
Caption
Flow-cytometry using FITC anti-human VIM antibody. U251 cells were fixed and permeabilized, then stained with an irrelevant antibody (Blue Histogram) or an FITC anti-human VIM monoclonal antibody (Catalog No.:TD-HY550117, Yellow Histogram) at a concentration of 5 µg/ml for 30 mins at RT. After washing, cells analysed on a NovoCyte Flow Cytometer.
Note
For flow cytometric staining, the suggested use of this reagent is 0.5 µg per million cells in 100 µL volume. It is recommended that the reagent be titrated for optimal performance for each application. For research use only.