EN
流式同型对照抗体
Anti-Human CD37/TSPAN26 Antibody (HH1)
All
TD-HY564107_1.jpg
TD-HY564107_2.jpg
TD-HY564107_3.jpg
  • CatalogTD-HY564107
  • ClonalitymAb
  • Application ELISA, FCM, IF, WB
  • Synonyms
  • 规格
    50ug
  • 价格
    ¥询价
定制服务咨询
Catalog No. TD-HY564107
Species reactivity Human
Applications ELISA, FCM, IF, WB
Host species Mouse
Isotype IgG1, kappa
Clone ID HH1
Clonality Monoclonal
Target CD37, Tspan-26, TSPAN26, Leukocyte antigen CD37, Tetraspanin-26
Endotoxin level Please contact with the lab for this information.
Purity >95% as determined by SDS-PAGE.
Purification Protein A/G purified from cell culture supernatant.
Accession P11049
Form Liquid
Storage buffer

0.01M PBS, pH 7.4.

Please refer to the specific buffer information in the hardcopy of datasheet or the lot-specific COA.

Stability and Storage Use a manual defrost freezer and avoid repeated freeze-thaw cycles. Store at 4°C short term (1-2 weeks). Store at -20°C 12 months. Store at -80°C long term.
Note For research use only.

TD-HY564107_1.jpg
Bioactivity
 
SEC-HPLC detection for Anti-Human CD37/TSPAN26 Antibody (HH1).
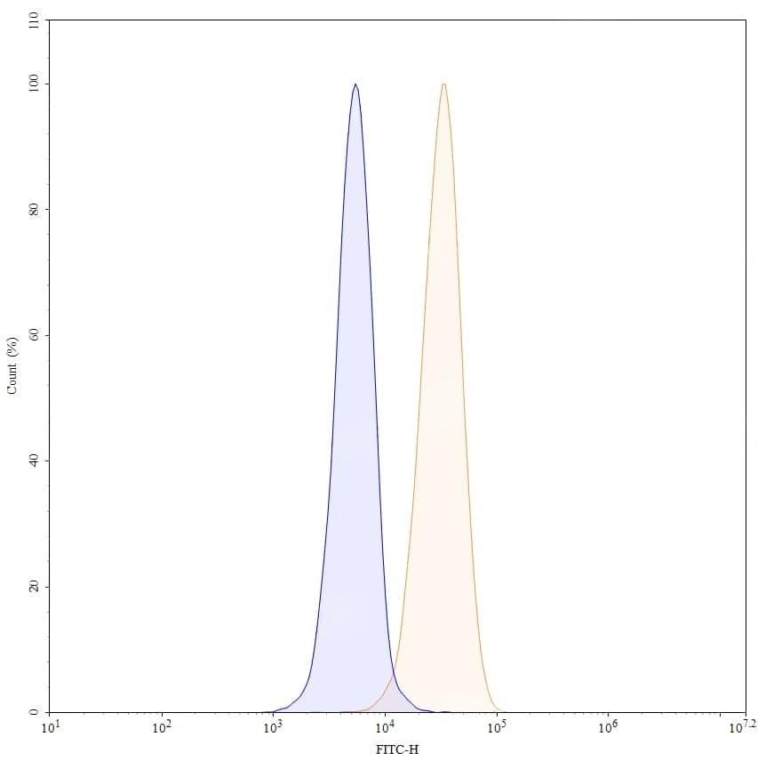
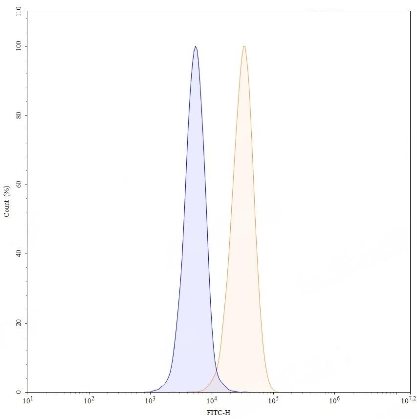
TD-HY564107_2.jpg
Flow Cytometry
 
Flow-cytometry using anti-human CD37 antibody. U937 cells were stained with an irrelevant antibody (Blue Histogram) or an anti-human CD37 monoclonal antibody (Catalog:TD-HY564107, Yellow Histogram) at a concentration of 5 µg/ml for 30 mins at RT. After washing, bound antibody was detected using a a Goat Anti-Mouse IgG H&L Polyclonal Antibody, FITC (Catalog:TD-MF690414) and cells analysed on a NovoCyte Flow Cytometer.
TD-HY564107_3.jpg
Western blot
 
Western blot analysis was performed using anti-CD37/TSPAN26 monoclonal antibody at 1μg/ml on various samples.
Lane 1: recombinant human CD37/TSPAN26 (Catalog No: TD-HY564011), 50ng
Lane 2: recombinant human CD37/TSPAN26 (Catalog No: TD-HY564011), 30ng
Lane 3: recombinant human CD37/TSPAN26 (Catalog No:  TD-HY564011), 20ng