EN
流式同型对照抗体
Anti-Human CD37/TSPAN26 Antibody (HH1), FITC
All
TD-HY564117_1.jpg
  • CatalogTD-HY564117
  • ClonalitymAb
  • Application ELISA, FCM, IF, WB
  • Synonyms
  • 规格
    50T
  • 价格
    ¥询价
定制服务咨询
Catalog No. TD-HY564117
Species reactivity Human
Applications ELISA, FCM, IF, WB
Host species Mouse
Isotype IgG1, kappa
Clone ID HH1
Conjugation FITC
Clonality Monoclonal
Target CD37, Tspan-26, TSPAN26, Leukocyte antigen CD37, Tetraspanin-26
Endotoxin level Please contact with the lab for this information.
Accession P11049
Form Liquid
Storage buffer

0.01M PBS, pH 7.4, 0.2% BSA, 0.05% Proclin 300.

Please refer to the specific buffer information in the hardcopy of datasheet or the lot-specific COA.

Stability and Storage Store at 4°C for 12 months. Protect from light. Do not freeze.
Note For flow cytometric staining, the suggested use of this reagent is 0.5 µg per million cells in 100 µL volume. It is recommended that the reagent be titrated for optimal performance for each application. For research use only.

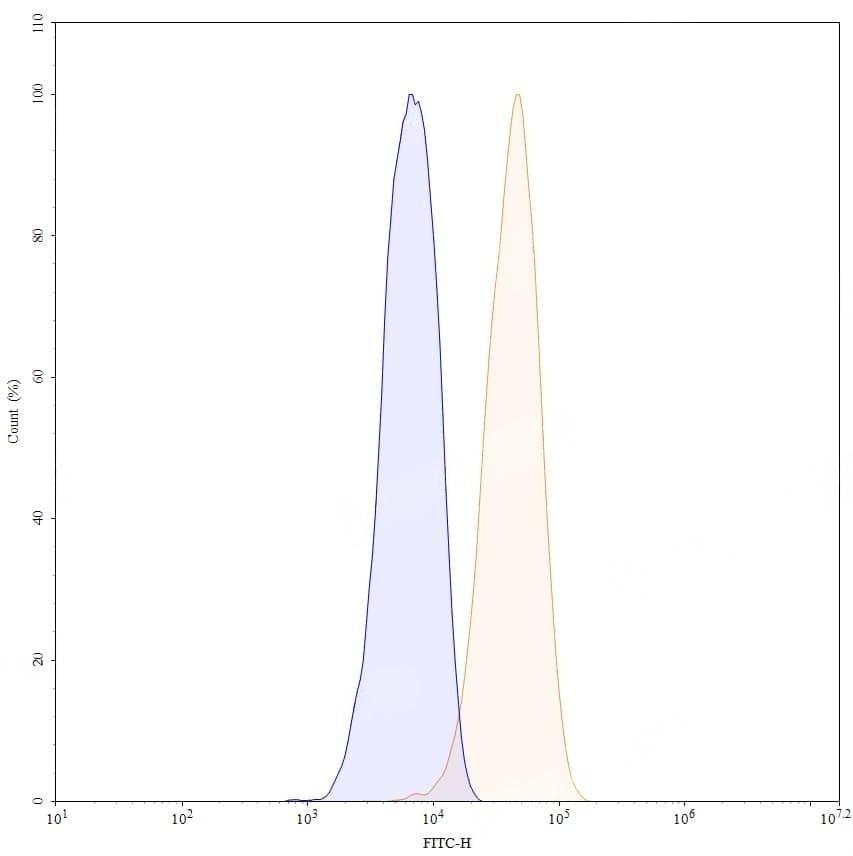
TD-HY564117_1.jpg
Flow CytoMetry
 
Flow-cytometry using FITC anti-human CD37 antibody. Raji cells were stained with an irrelevant antibody (Blue Histogram) or an FITC anti-human CD37 monoclonal antibody (Catalog: TD-HY564117, Yellow Histogram) at a concentration of 5 µg/ml for 30 mins at RT. After washing, cells analysed on a NovoCyte Flow Cytometer.