EN
流式同型对照抗体
Anti-Human CD126/IL6R/IL-6RA Antibody (SAA0048)
All
TD-HY583107_1.jpg
TD-HY583107_2.jpg
TD-HY583107_3.jpg
  • CatalogTD-HY583107
  • ClonalitymAb
  • Application FCM
  • Synonyms
  • 规格
    50ug
  • 价格
    ¥询价
定制服务咨询
Catalog No. TD-HY583107
Species reactivity Human
Applications FCM
Host species Mouse
Isotype IgG1, kappa
Clone ID SAA0048
Clonality Monoclonal
Target sIL6R, Interleukin-6 receptor subunit alpha, CD126, IL-6R 1, IL-6R subunit alpha, Membrane glycoprotein 80, gp80, IL6R, IL-6RA, IL-6 receptor subunit alpha, IL-6R-alpha
Endotoxin level Please contact with the lab for this information.
Purity >95% as determined by SDS-PAGE.
Purification Protein A/G purified from cell culture supernatant.
Accession P08887
Form Liquid
Storage buffer

0.01M PBS, pH 7.4.

Please refer to the specific buffer information in the hardcopy of datasheet or the lot-specific COA.

Stability and Storage Use a manual defrost freezer and avoid repeated freeze-thaw cycles. Store at 4°C short term (1-2 weeks). Store at -20°C 12 months. Store at -80°C long term.
Note For research use only.

TD-HY583107_1.jpg
Flow Cytometry
 
Flow-cytometry using anti-human CD126 antibody.CD126 Transfected CHO cells were stained with an irrelevant antibody (Blue Histogram) or an anti-human CD126 antibody monoclonal antibody (Catalog # TD-HY583107 ,Green Histogram) at a concentration of 5 µg/ml for 30 mins at RT. After washing, bound antibody was detected using a FITC conjugated goat anti-mouse antibody (Catalog # TD-MF690414) and cells analysed on a NovoCyte Flow Cytometer.
TD-HY583107_2.jpg
Flow Cytometry
 
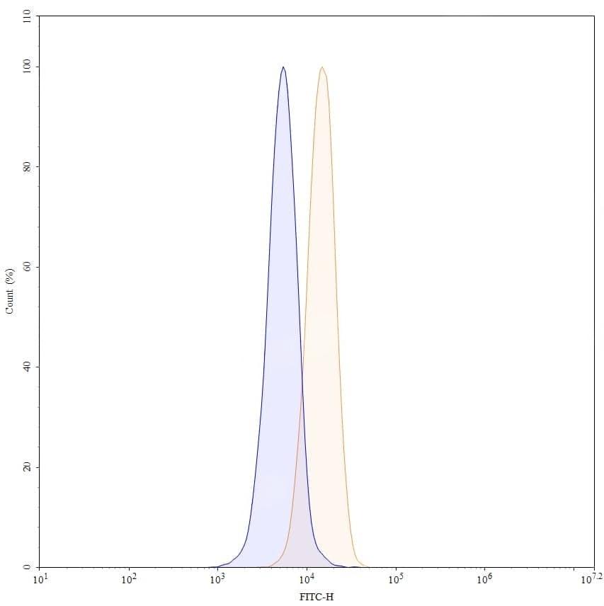
Flow-cytometry using anti-human CD126 antibody.U937 cells were stained with an irrelevant antibody (Blue Histogram) or an anti-human CD126 antibody monoclonal antibody (Catalog # TD-HY583107 ,Green Histogram) at a concentration of 5 µg/ml for 30 mins at RT. After washing, bound antibody was detected using a FITC conjugated goat anti-mouse antibody (Catalog # TD-MF690414) and cells analysed on a NovoCyte Flow Cytometer.
TD-HY583107_3.jpg
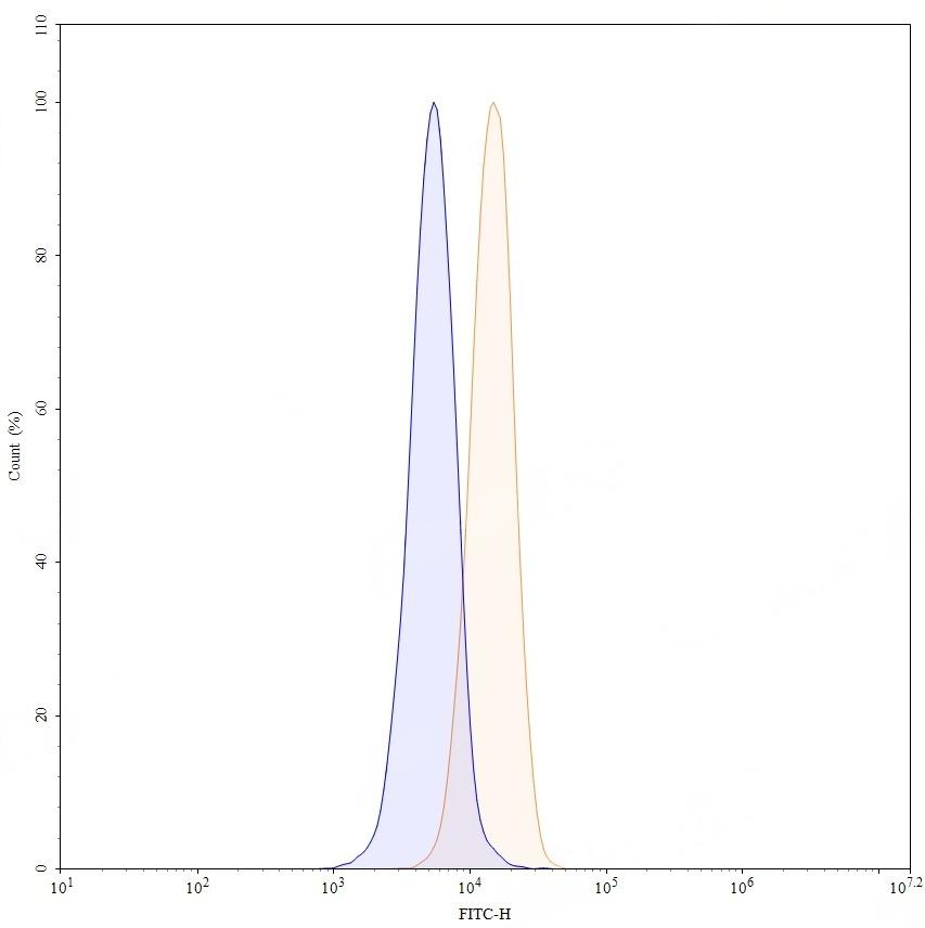
Flow Cytometry
 
Flow-cytometry using anti-human CD126 antibody. U937 cells were stained with an irrelevant antibody (Blue Histogram) or an anti-human CD126 monoclonal antibody (Catalog: TD-HY583107, Yellow Histogram) at a concentration of 5 µg/ml for 30 mins at RT. After washing, bound antibody was detected using a a Goat Anti-Mouse IgG H&L Polyclonal Antibody, FITC (abinScience: TD-MF690414) and cells analysed on a NovoCyte Flow Cytometer.
TD-HY583107_4.jpg
Western blot
 
Western blot analysis was performed using anti-CD126/IL6RA monoclonal antibody at 1ug/mL on various samples.
Lane 1: recombinant human CD126/IL6RA (Catalog No: TD-HY583011)
Lane 2: negative control