EN
流式同型对照抗体
Anti-Human CD63/LAMP3 Antibody (SAA1394)
All
TD-HY592207_1.jpg
TD-HY592207_2.jpg
  • CatalogTD-HY592207
  • ClonalitymAb
  • Application FCM
  • Synonyms
  • 规格
    50ug
  • 价格
    ¥询价
定制服务咨询
Catalog No. TD-HY592207
Species reactivity Human
Applications FCM
Host species Mouse
Isotype IgG1, kappa
Clone ID SAA1394
Clonality Monoclonal
Target Ocular melanoma-associated antigen, TSPAN30, CD63 antigen, LAMP-3, Tetraspanin-30, OMA81H, Lysosomal-associated membrane protein 3, Tspan-30, Granulophysin, MLA1, Melanoma-associated antigen ME491, CD63
Endotoxin level Please contact with the lab for this information.
Purity >95% as determined by SDS-PAGE.
Purification Protein A/G purified from cell culture supernatant.
Accession P08962
Form Liquid
Storage buffer

0.01M PBS, pH 7.4, 0.09% Sodium azide.

Please refer to the specific buffer information in the hardcopy of datasheet or the lot-specific COA.

Stability and Storage Use a manual defrost freezer and avoid repeated freeze-thaw cycles. Store at 4°C short term (1-2 weeks). Store at -20°C 12 months. Store at -80°C long term.
Note For research use only.

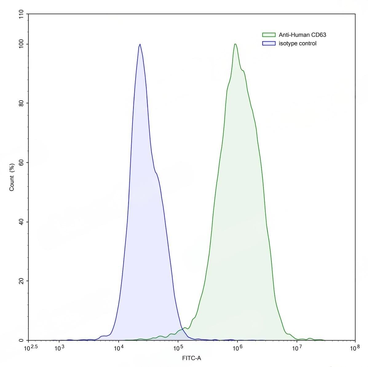
TD-HY592207_1.jpg
Flow Cytometry
 
Flow-cytometry using anti-human CD63 antibody.CD63 Transfected CHO cells were stained with an irrelevant antibody (Blue Histogram) or an anti-human CD63 antibody monoclonal antibody (Catalog # TD-HY592207 ,Green Histogram) at a concentration of 5 µg/ml for 30 mins at RT. After washing, bound antibody was detected using a FITC conjugated goat anti-mouse antibody (Catalog # TD-MF690414) and cells analysed on a NovoCyte Flow Cytometer.
TD-HY592207_2.jpg
Flow Cytometry
 
Flow-cytometry using anti-human CD63 antibody.Human peripheral blood monocytes were stained with an irrelevant antibody (Blue Histogram) or an anti-human CD63 antibody monoclonal antibody (Catalog # TD-HY592207 ,Green Histogram) at a concentration of 5 µg/ml for 30 mins at RT. After washing, bound antibody was detected using a FITC conjugated goat anti-mouse antibody (Catalog # TD-MF690414) and cells analysed on a NovoCyte Flow Cytometer.